HOME   LIST
‹–   –›

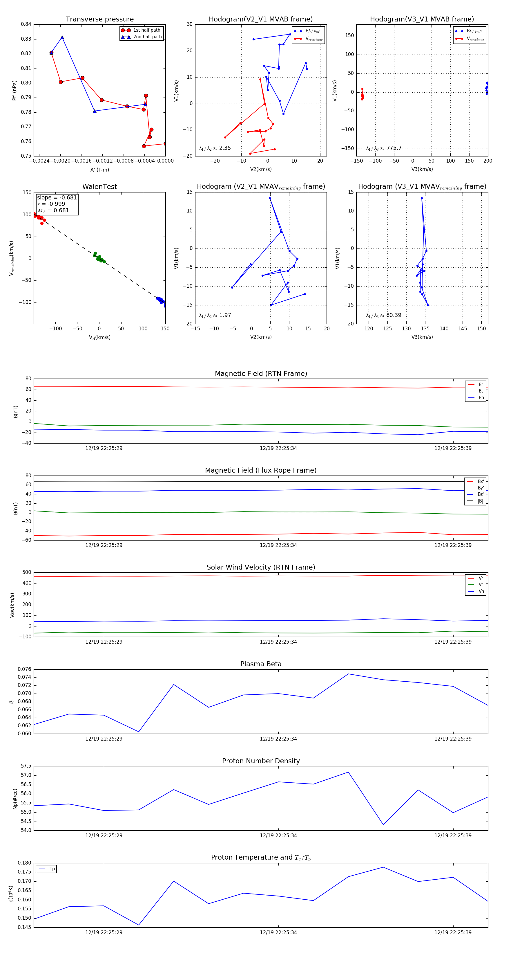
Flux Rope in 2024

Flux Rope Event 2024-12-19 22:25:27 ~ 2024-12-19 22:25:40 (14 seconds)


plot