HOME   LIST
‹–   –›

Flux Rope in 2024

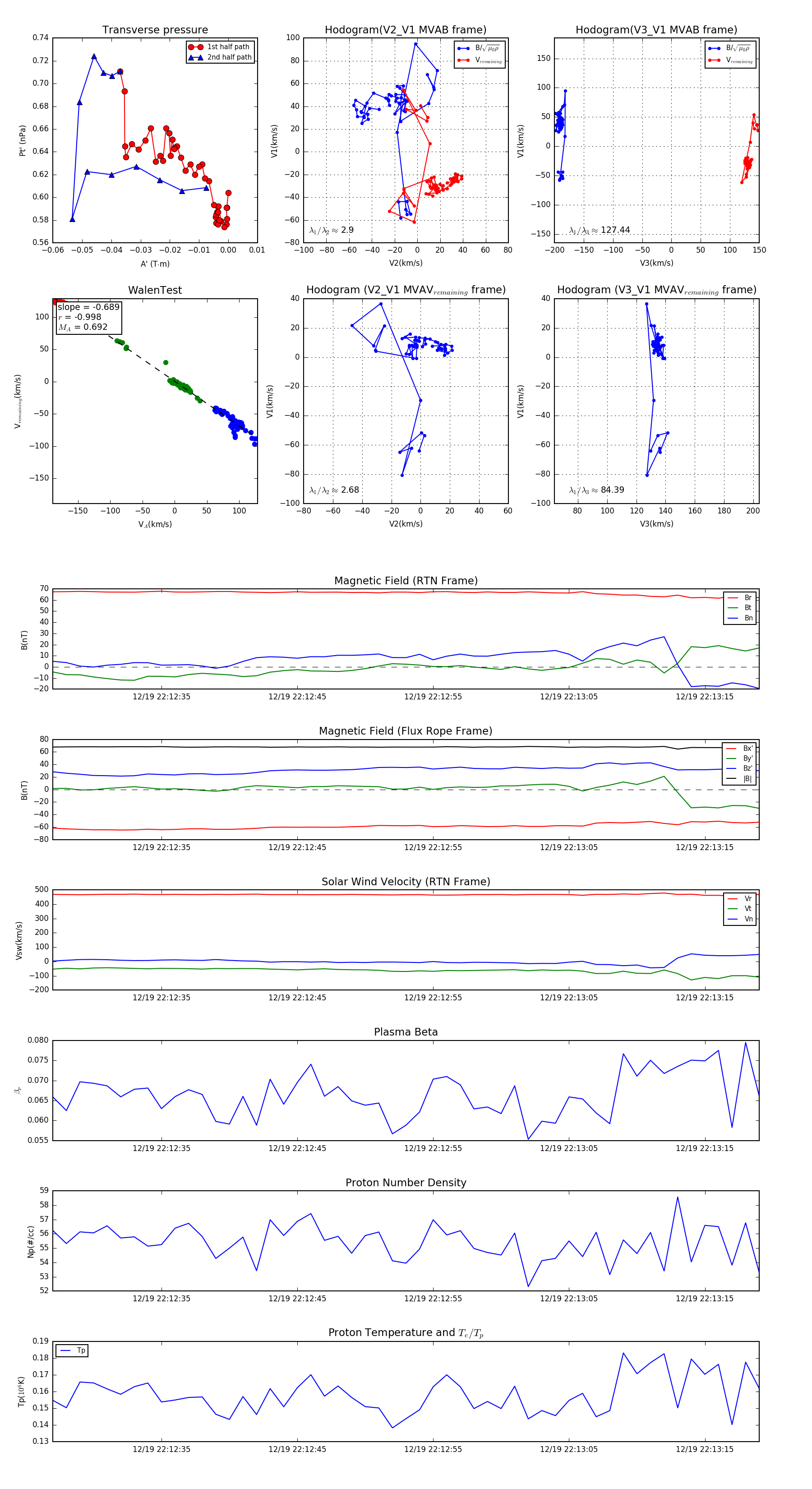
Flux Rope Event 2024-12-19 22:12:27 ~ 2024-12-19 22:13:19 (53 seconds)


plot