HOME   LIST
‹–   –›

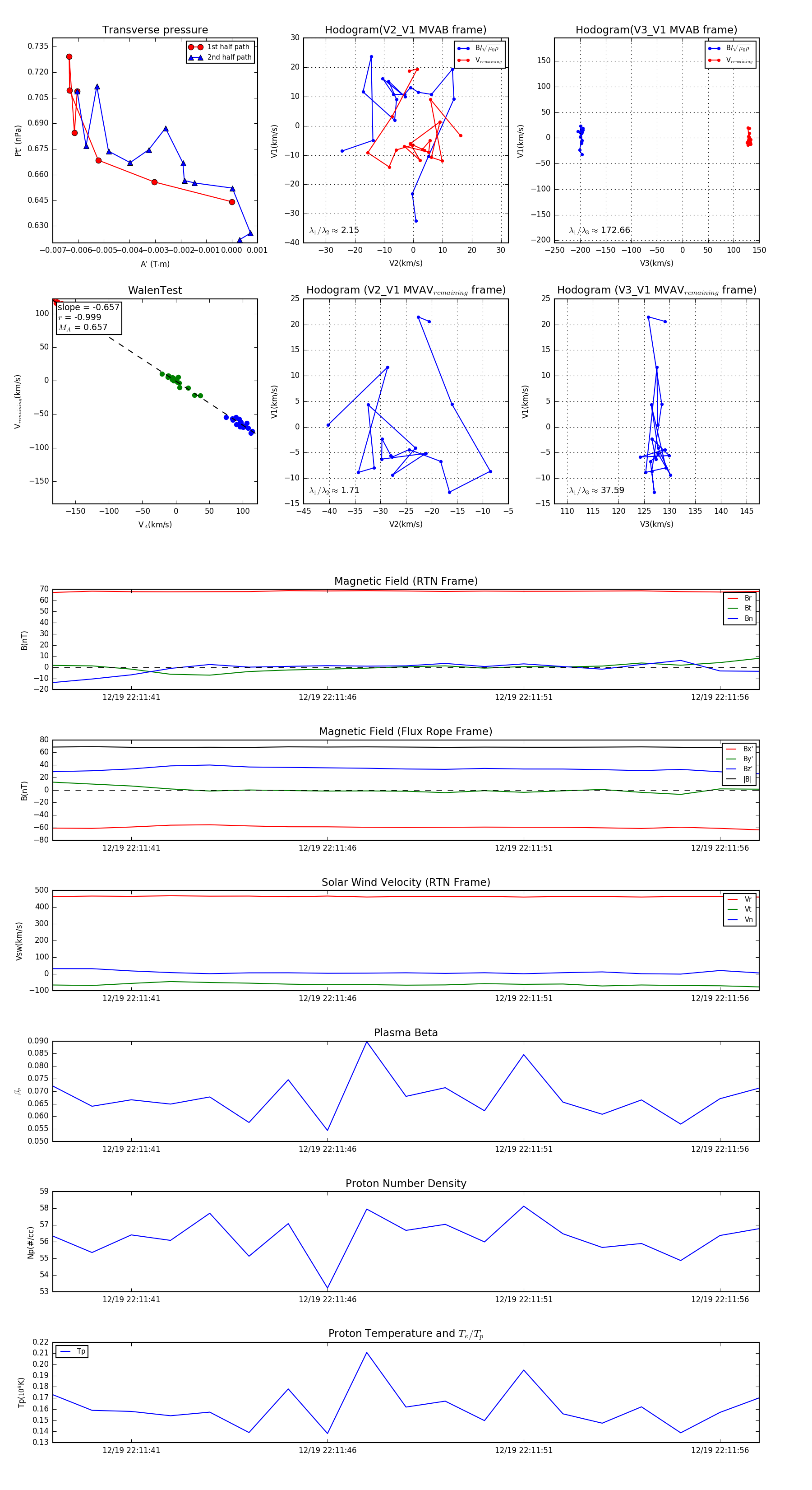
Flux Rope in 2024

Flux Rope Event 2024-12-19 22:11:39 ~ 2024-12-19 22:11:57 (19 seconds)


plot