HOME   LIST
‹–   –›

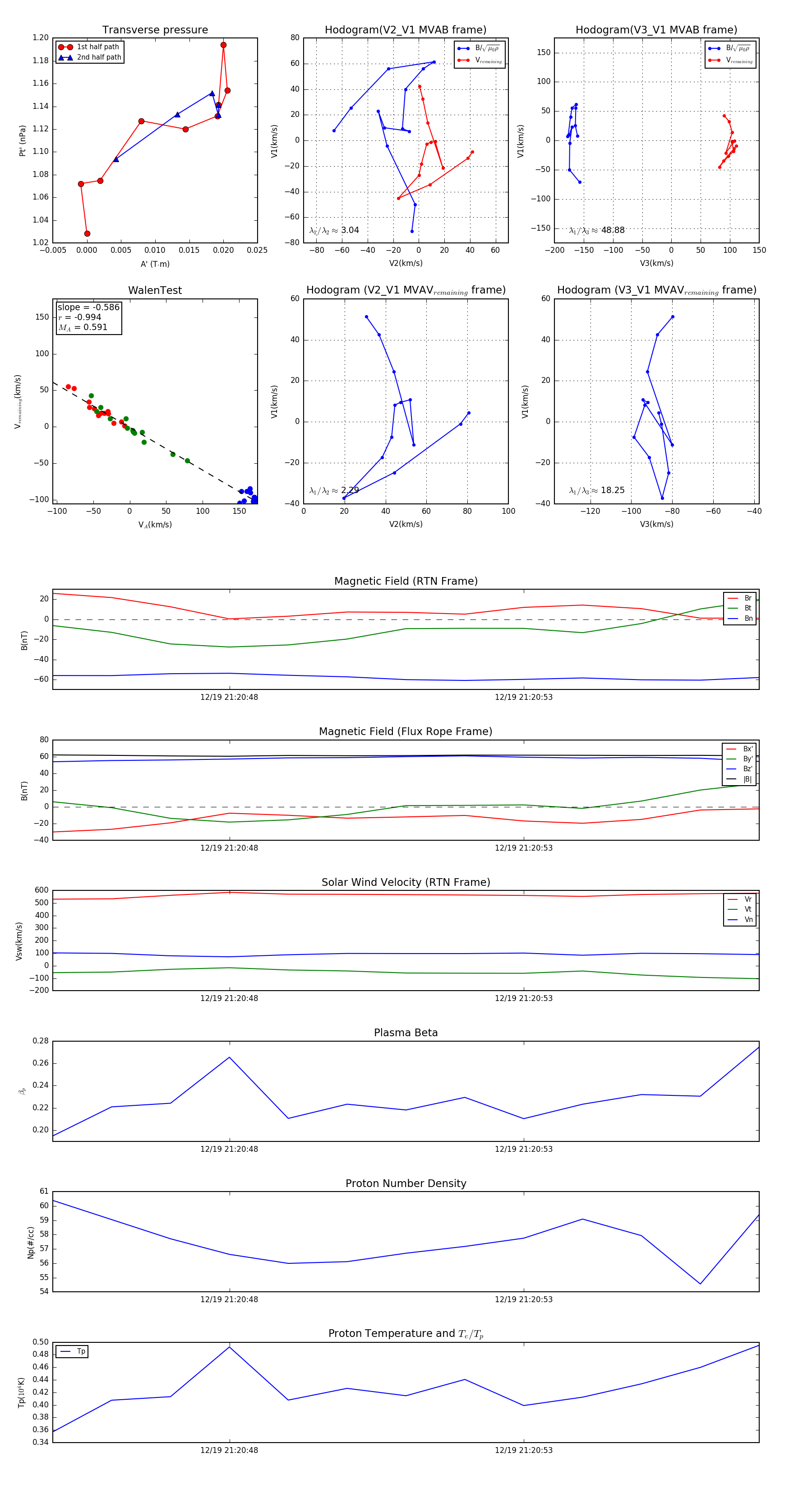
Flux Rope in 2024

Flux Rope Event 2024-12-19 21:20:45 ~ 2024-12-19 21:20:57 (13 seconds)


plot