HOME   LIST
‹–   –›

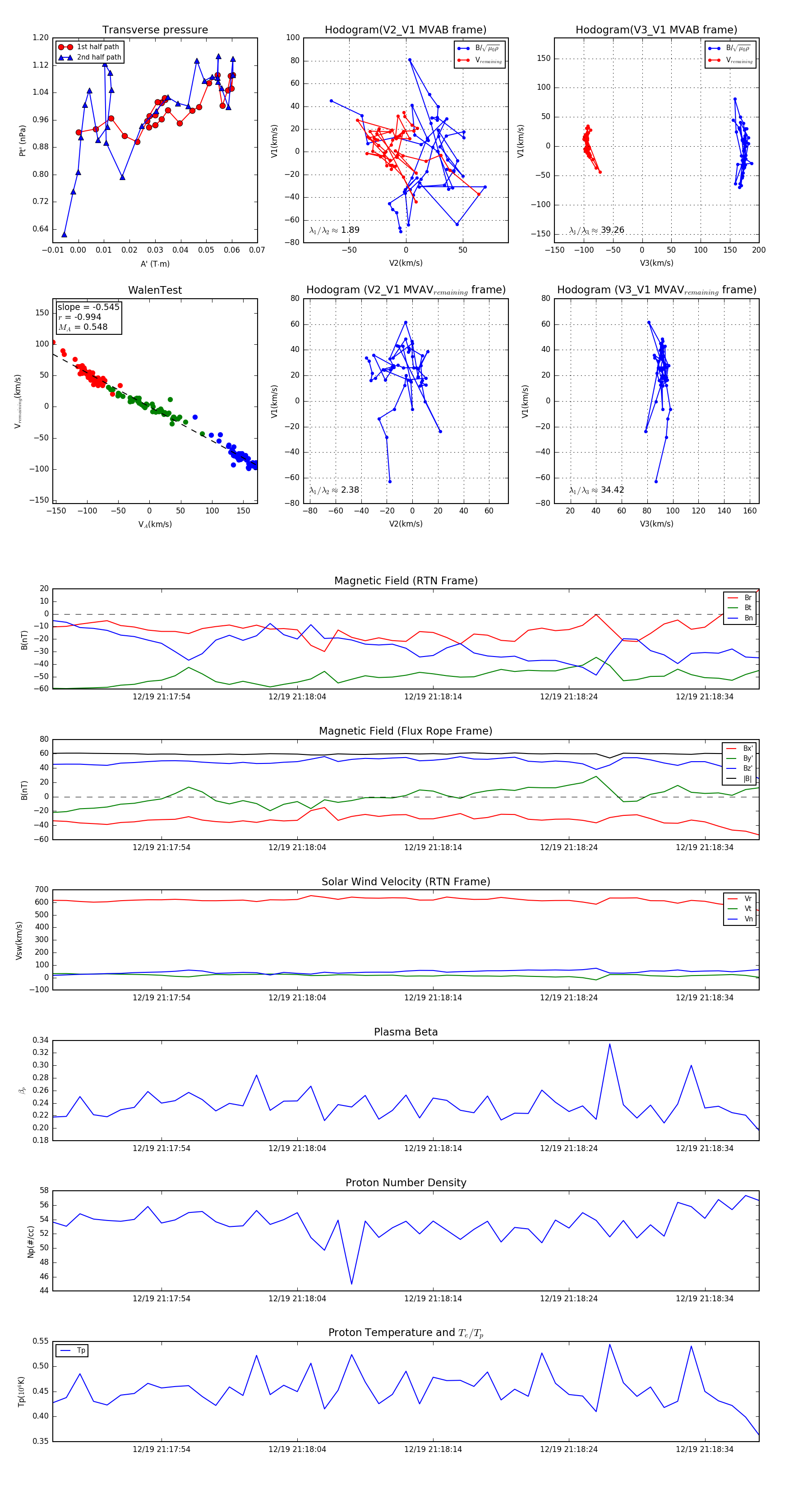
Flux Rope in 2024

Flux Rope Event 2024-12-19 21:17:46 ~ 2024-12-19 21:18:38 (53 seconds)


plot