HOME   LIST
‹–   –›

Flux Rope in 2024

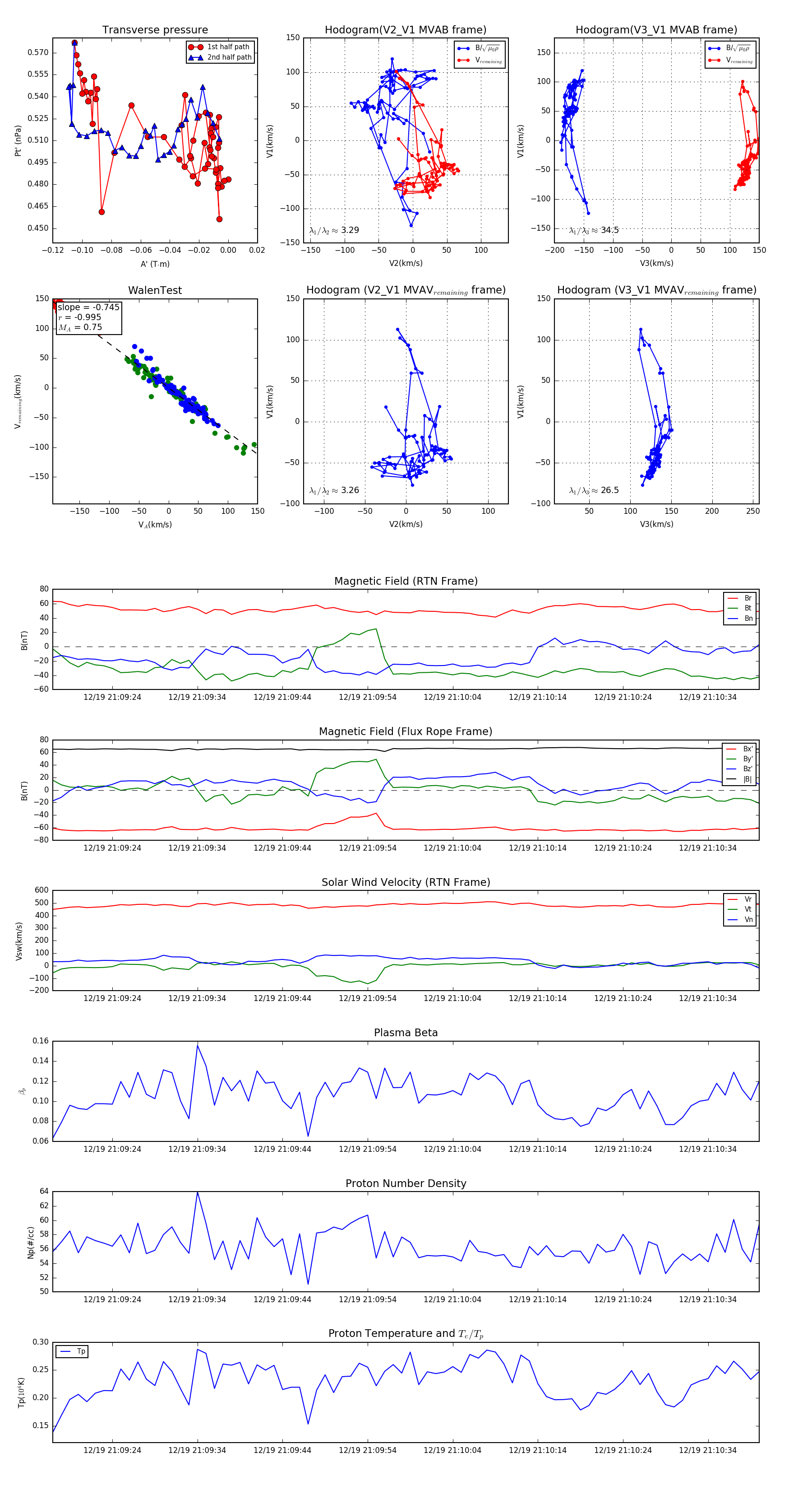
Flux Rope Event 2024-12-19 21:09:17 ~ 2024-12-19 21:10:40 (84 seconds)


plot