HOME   LIST
‹–   –›

Flux Rope in 2024

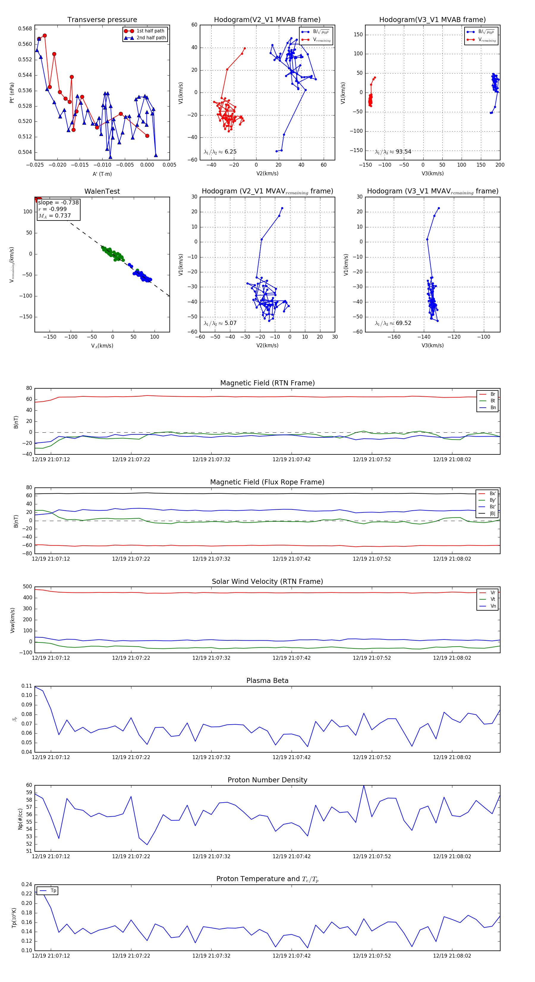
Flux Rope Event 2024-12-19 21:07:10 ~ 2024-12-19 21:08:08 (59 seconds)


plot