HOME   LIST
‹–   –›

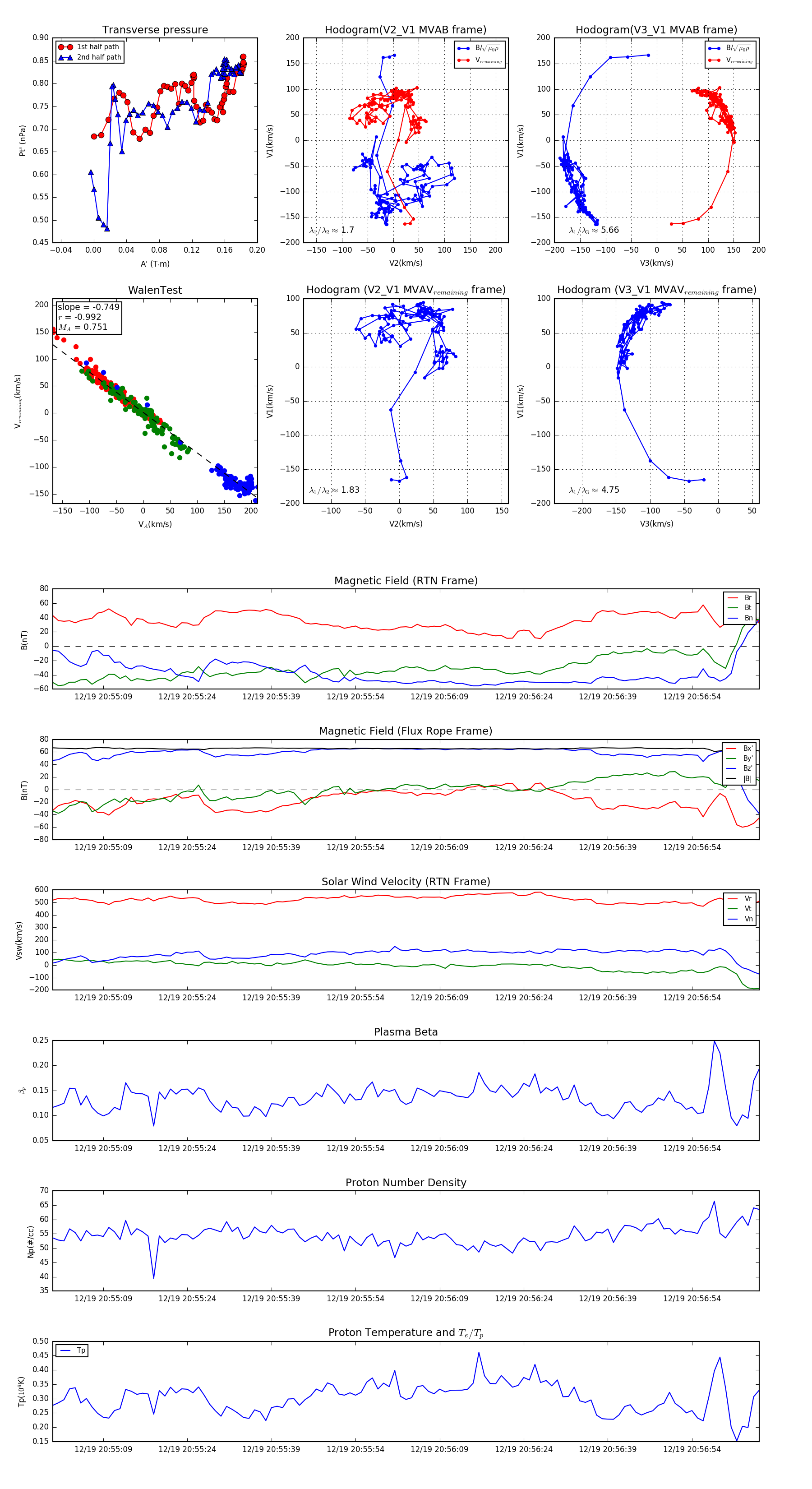
Flux Rope in 2024

Flux Rope Event 2024-12-19 20:55:00 ~ 2024-12-19 20:57:06 (127 seconds)


plot