HOME   LIST
‹–   –›

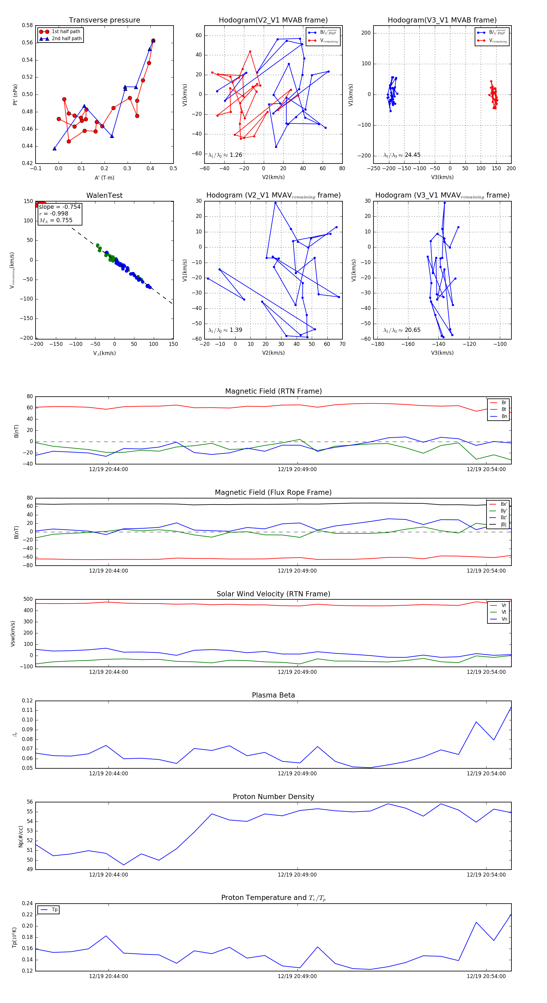
Flux Rope in 2024

Flux Rope Event 2024-12-19 20:42:04 ~ 2024-12-19 20:54:40 (757 seconds)


plot