HOME   LIST
‹–   –›

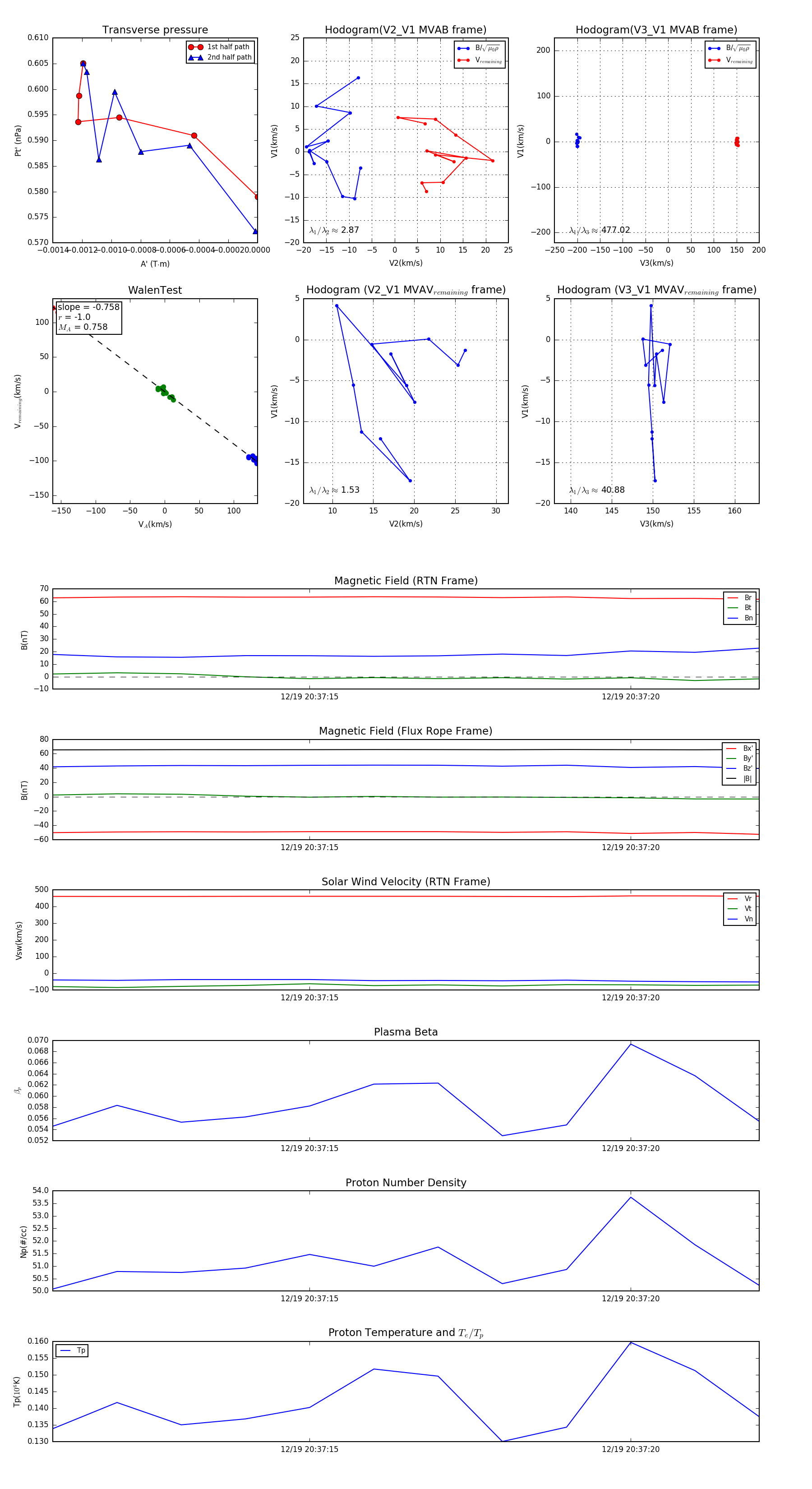
Flux Rope in 2024

Flux Rope Event 2024-12-19 20:37:11 ~ 2024-12-19 20:37:22 (12 seconds)


plot