HOME   LIST
‹–   –›

Flux Rope in 2024

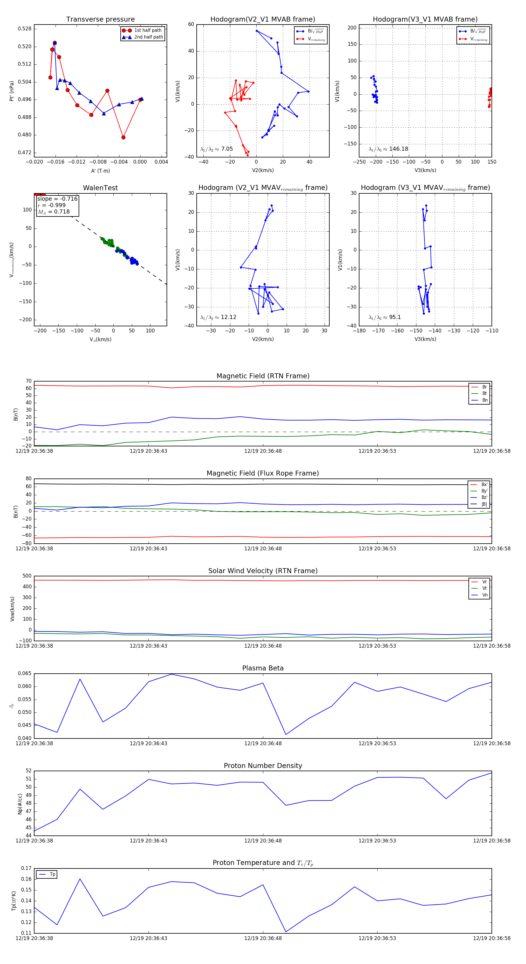
Flux Rope Event 2024-12-19 20:36:38 ~ 2024-12-19 20:36:58 (21 seconds)


plot