HOME   LIST
‹–   –›

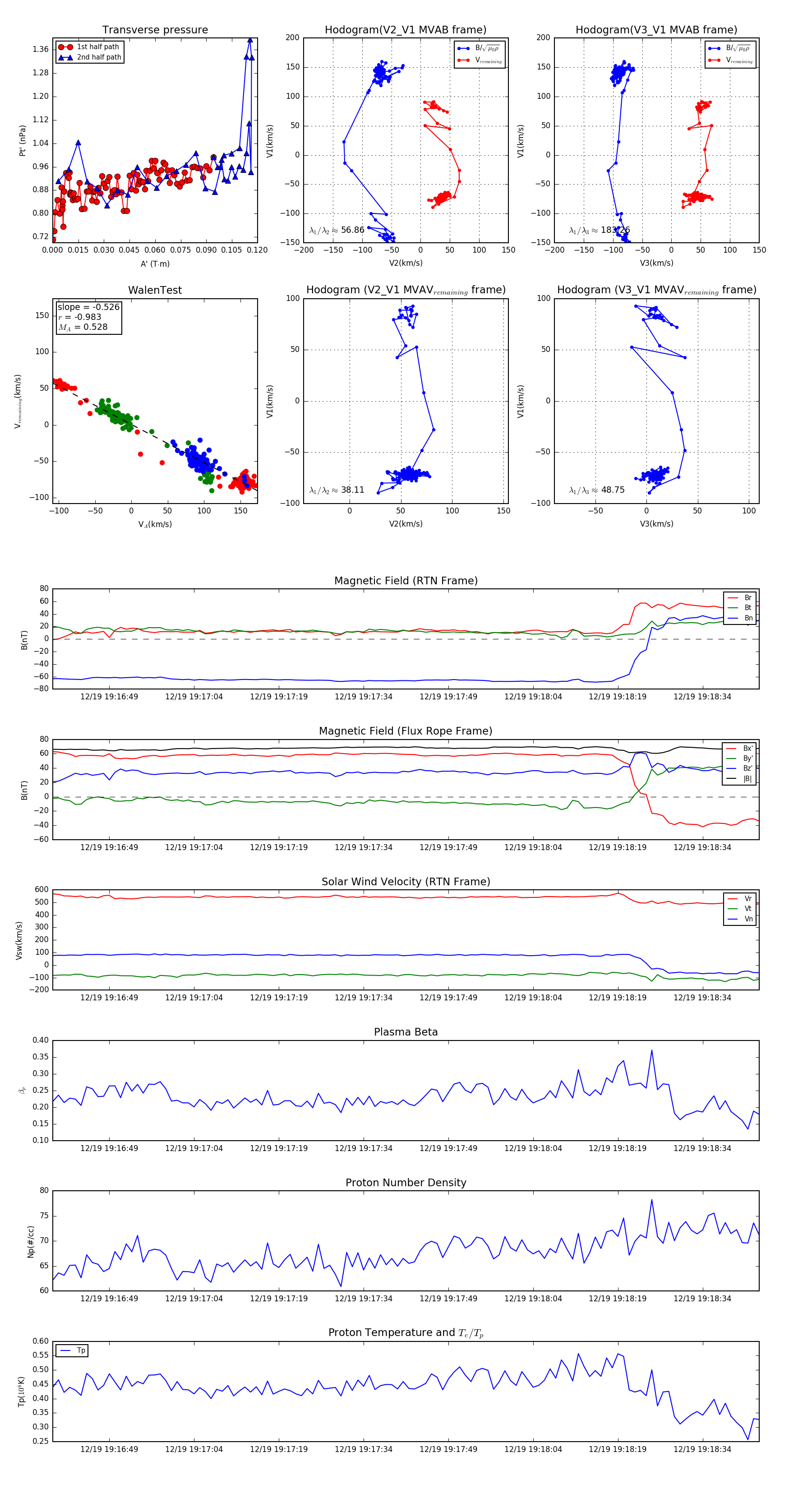
Flux Rope in 2024

Flux Rope Event 2024-12-19 19:16:39 ~ 2024-12-19 19:18:44 (126 seconds)


plot