HOME   LIST
‹–   –›

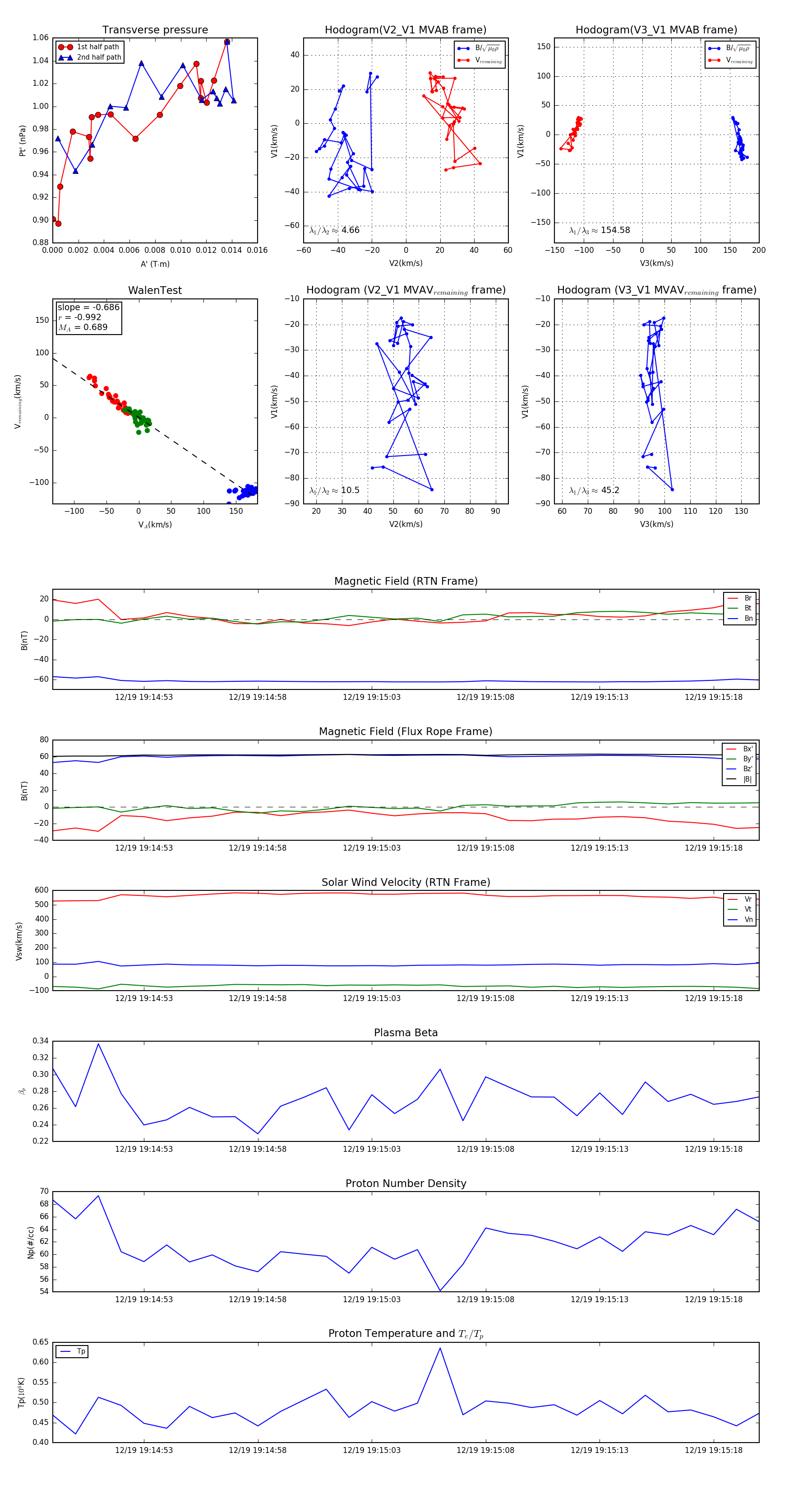
Flux Rope in 2024

Flux Rope Event 2024-12-19 19:14:49 ~ 2024-12-19 19:15:20 (32 seconds)


plot