HOME   LIST
‹–   –›

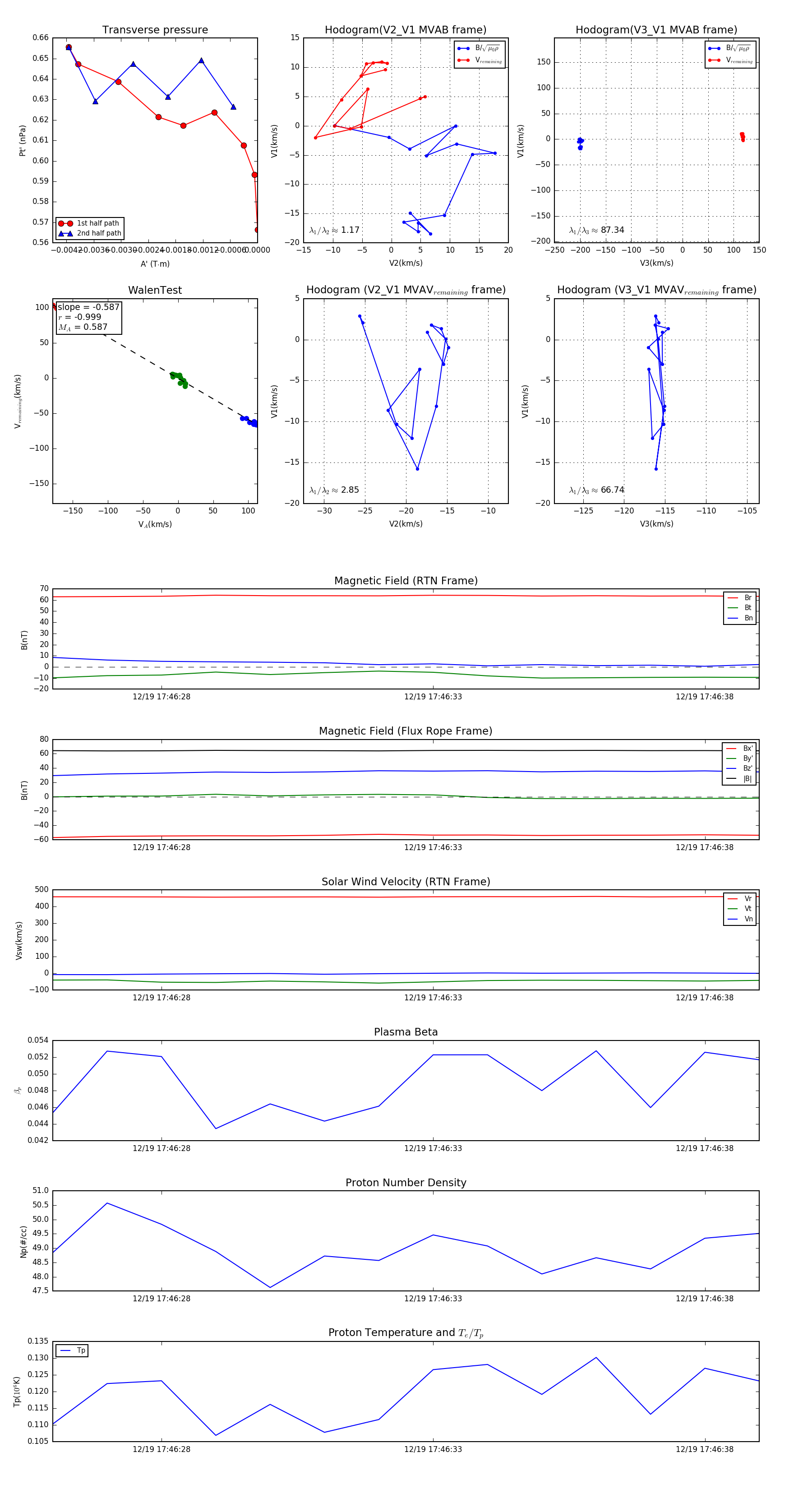
Flux Rope in 2024

Flux Rope Event 2024-12-19 17:46:26 ~ 2024-12-19 17:46:39 (14 seconds)


plot