HOME   LIST
‹–   –›

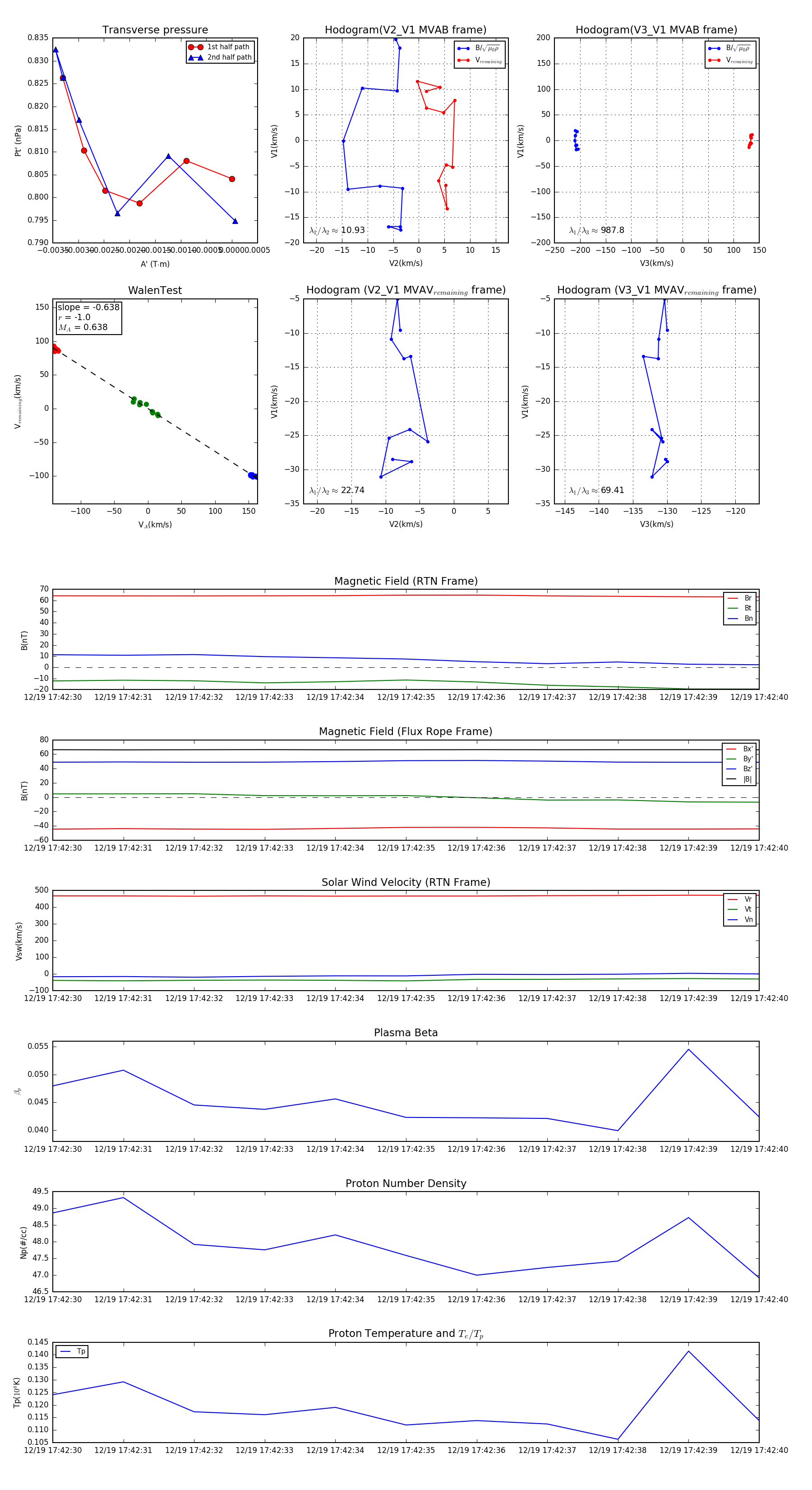
Flux Rope in 2024

Flux Rope Event 2024-12-19 17:42:30 ~ 2024-12-19 17:42:40 (11 seconds)


plot