HOME   LIST
‹–   –›

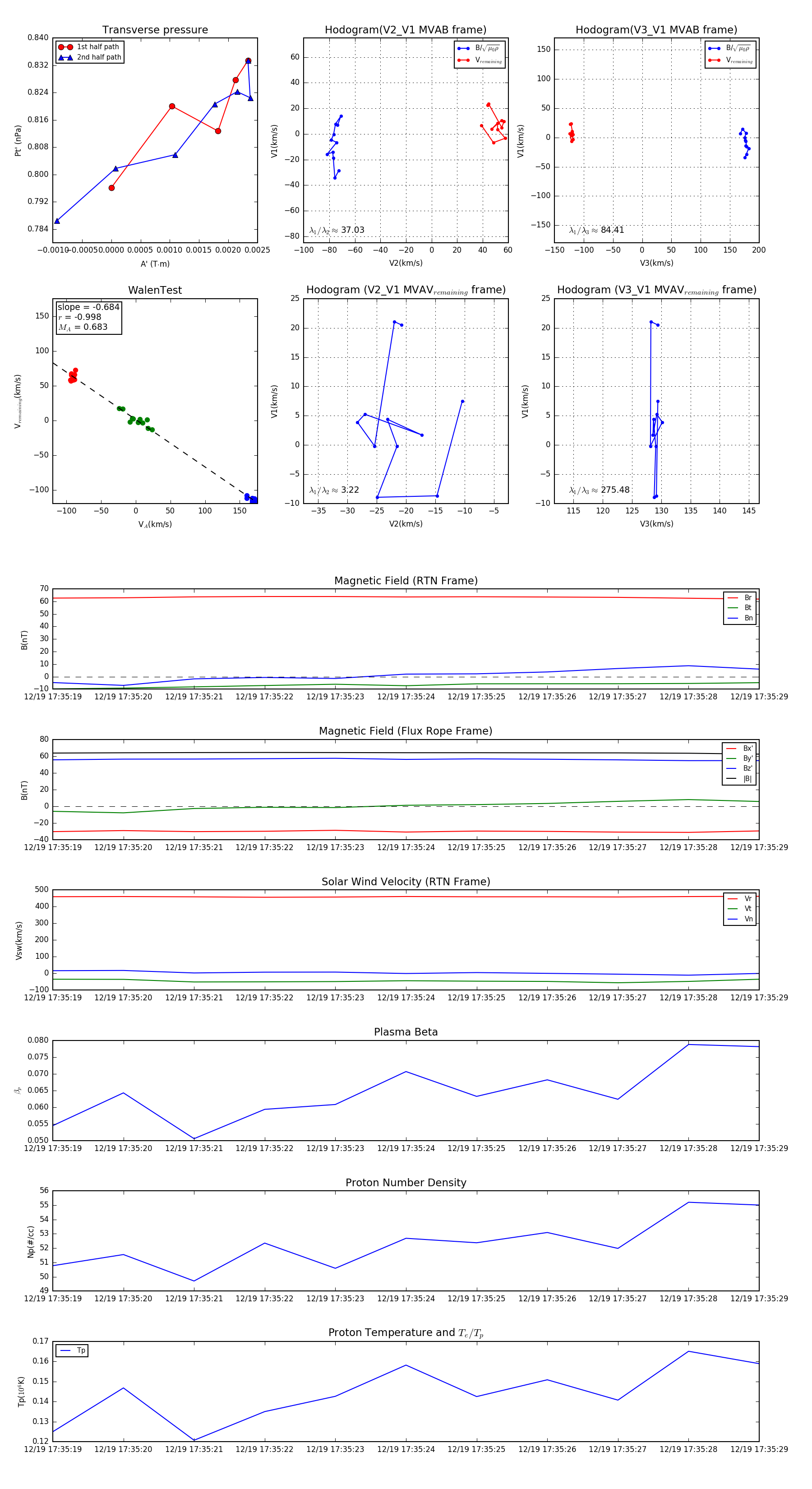
Flux Rope in 2024

Flux Rope Event 2024-12-19 17:35:19 ~ 2024-12-19 17:35:29 (11 seconds)


plot