HOME   LIST
‹–   –›

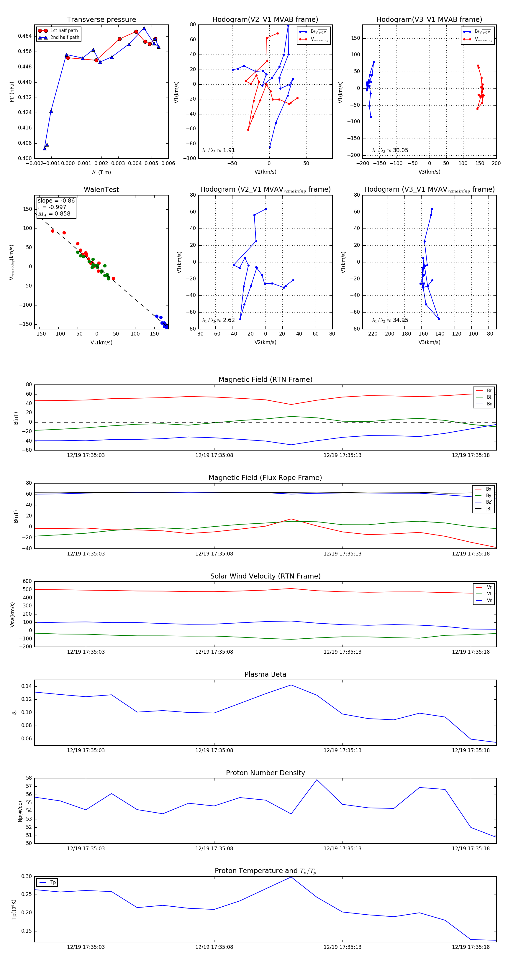
Flux Rope in 2024

Flux Rope Event 2024-12-19 17:35:01 ~ 2024-12-19 17:35:19 (19 seconds)


plot