HOME   LIST
‹–   –›

Flux Rope in 2024

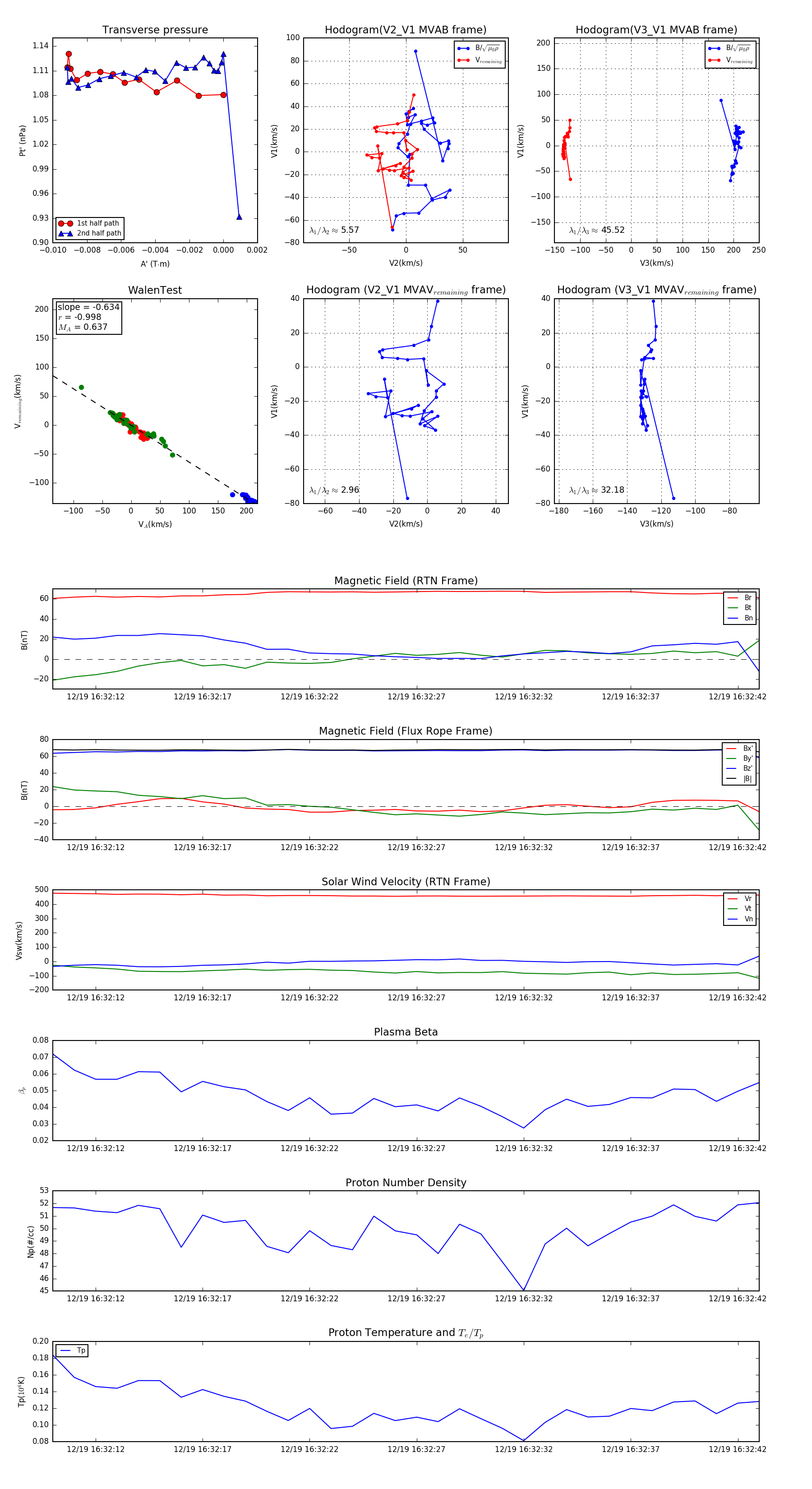
Flux Rope Event 2024-12-19 16:32:10 ~ 2024-12-19 16:32:43 (34 seconds)


plot