HOME   LIST
‹–   –›

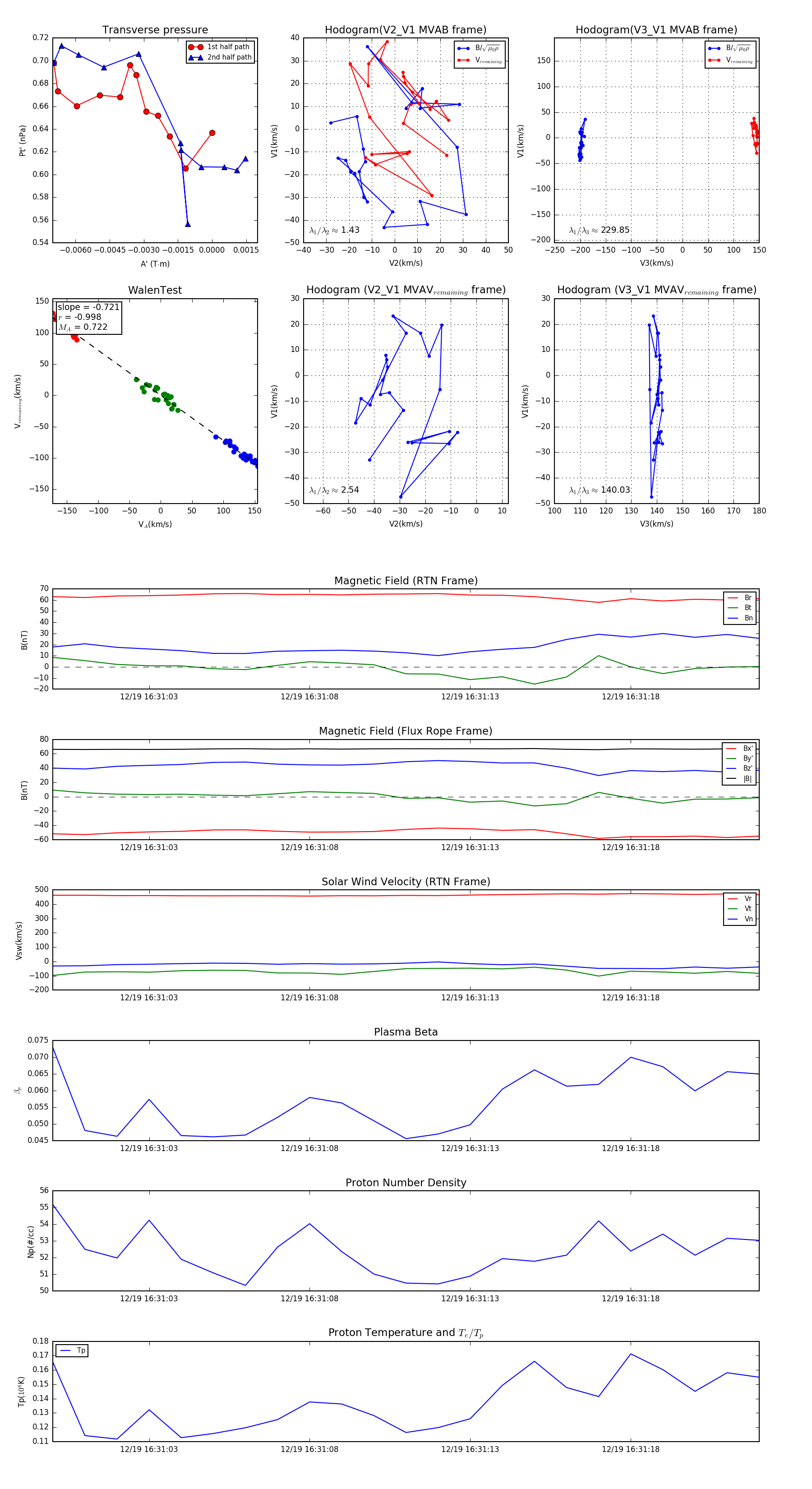
Flux Rope in 2024

Flux Rope Event 2024-12-19 16:31:00 ~ 2024-12-19 16:31:22 (23 seconds)


plot