HOME   LIST
‹–   –›

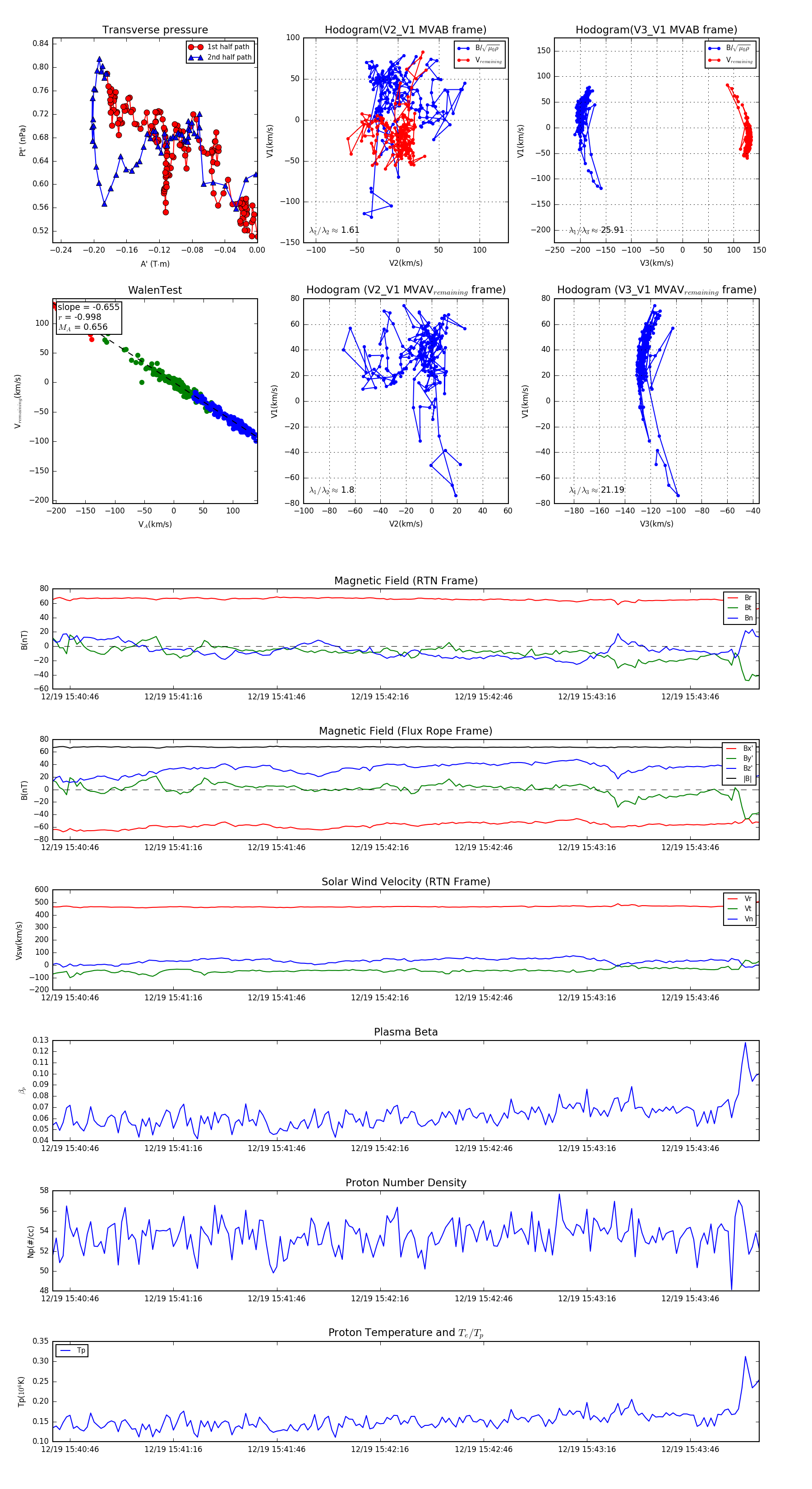
Flux Rope in 2024

Flux Rope Event 2024-12-19 15:40:41 ~ 2024-12-19 15:44:06 (206 seconds)


plot