HOME   LIST
‹–   –›

Flux Rope in 2024

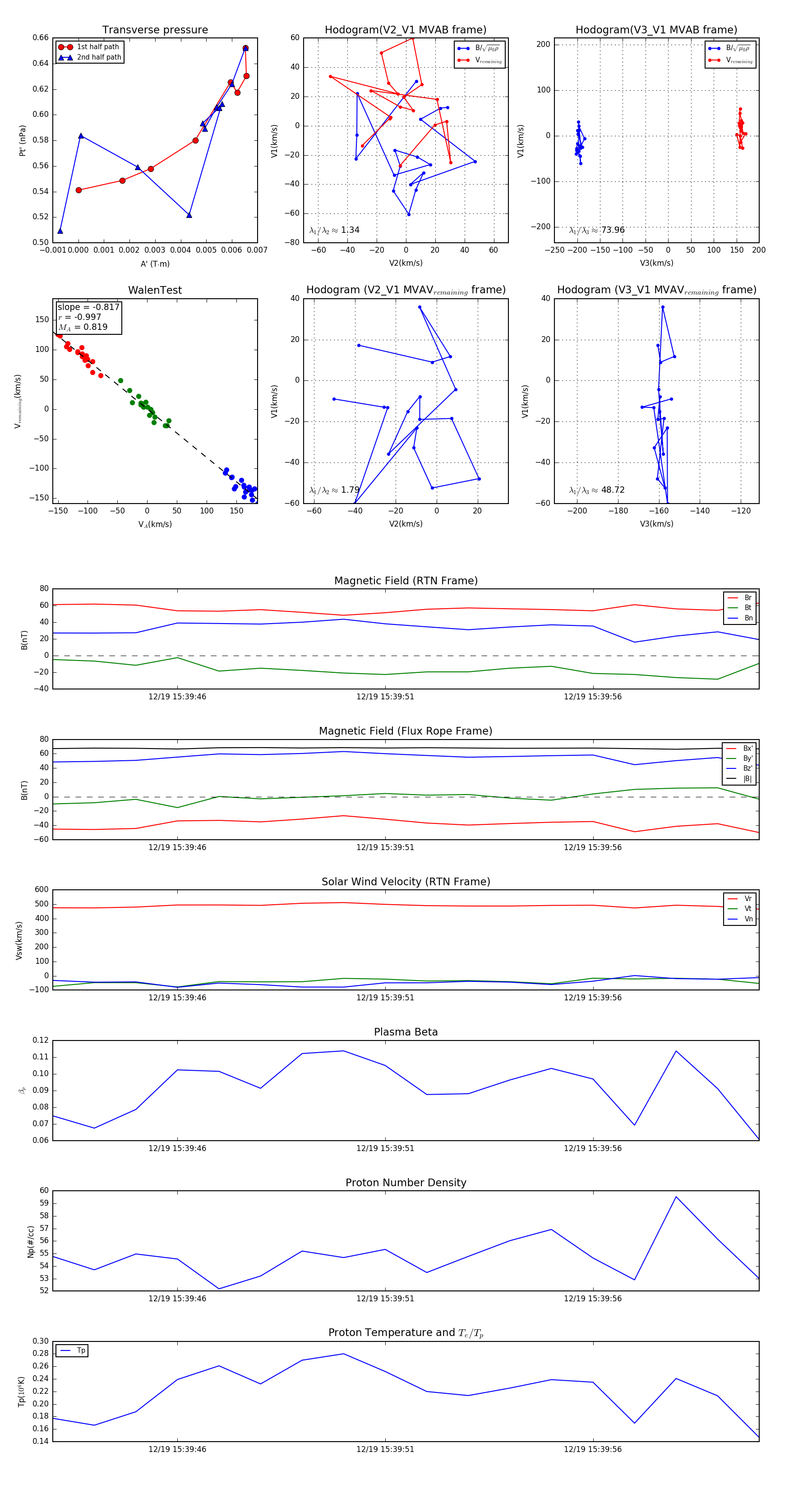
Flux Rope Event 2024-12-19 15:39:43 ~ 2024-12-19 15:40:00 (18 seconds)


plot