HOME   LIST
‹–   –›

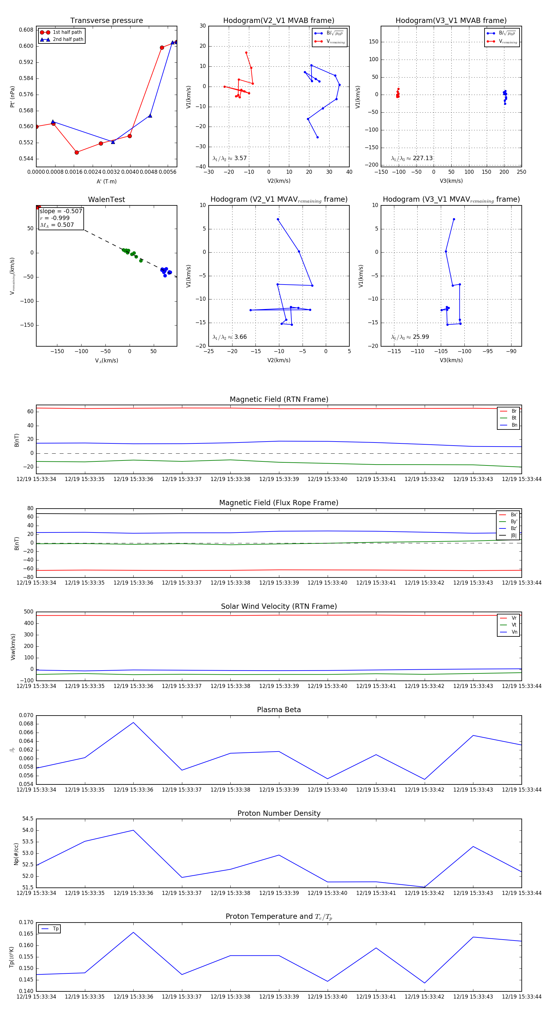
Flux Rope in 2024

Flux Rope Event 2024-12-19 15:33:34 ~ 2024-12-19 15:33:44 (11 seconds)


plot