HOME   LIST
‹–   –›

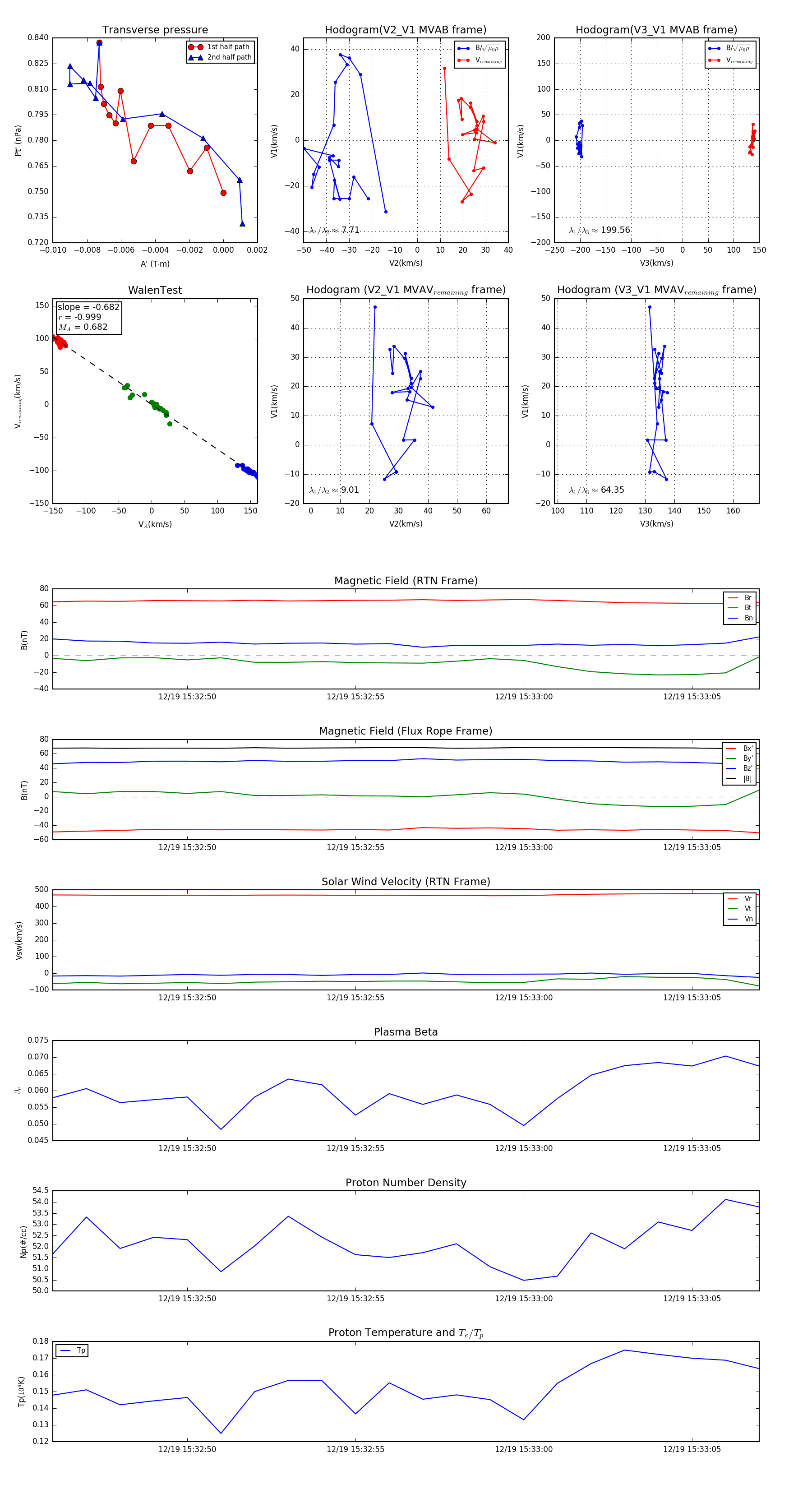
Flux Rope in 2024

Flux Rope Event 2024-12-19 15:32:46 ~ 2024-12-19 15:33:07 (22 seconds)


plot