HOME   LIST
‹–   –›

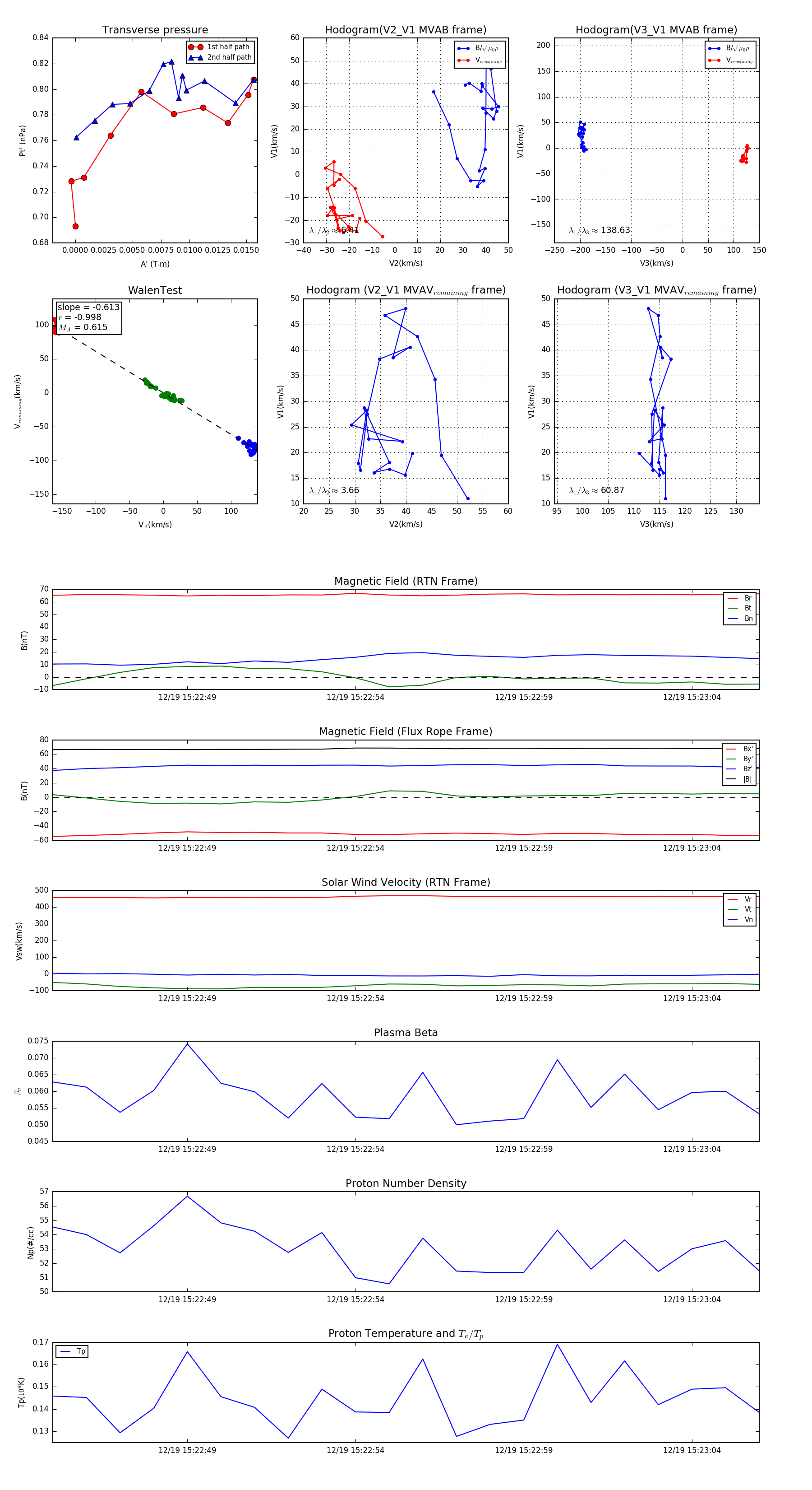
Flux Rope in 2024

Flux Rope Event 2024-12-19 15:22:45 ~ 2024-12-19 15:23:06 (22 seconds)


plot