HOME   LIST
‹–   –›

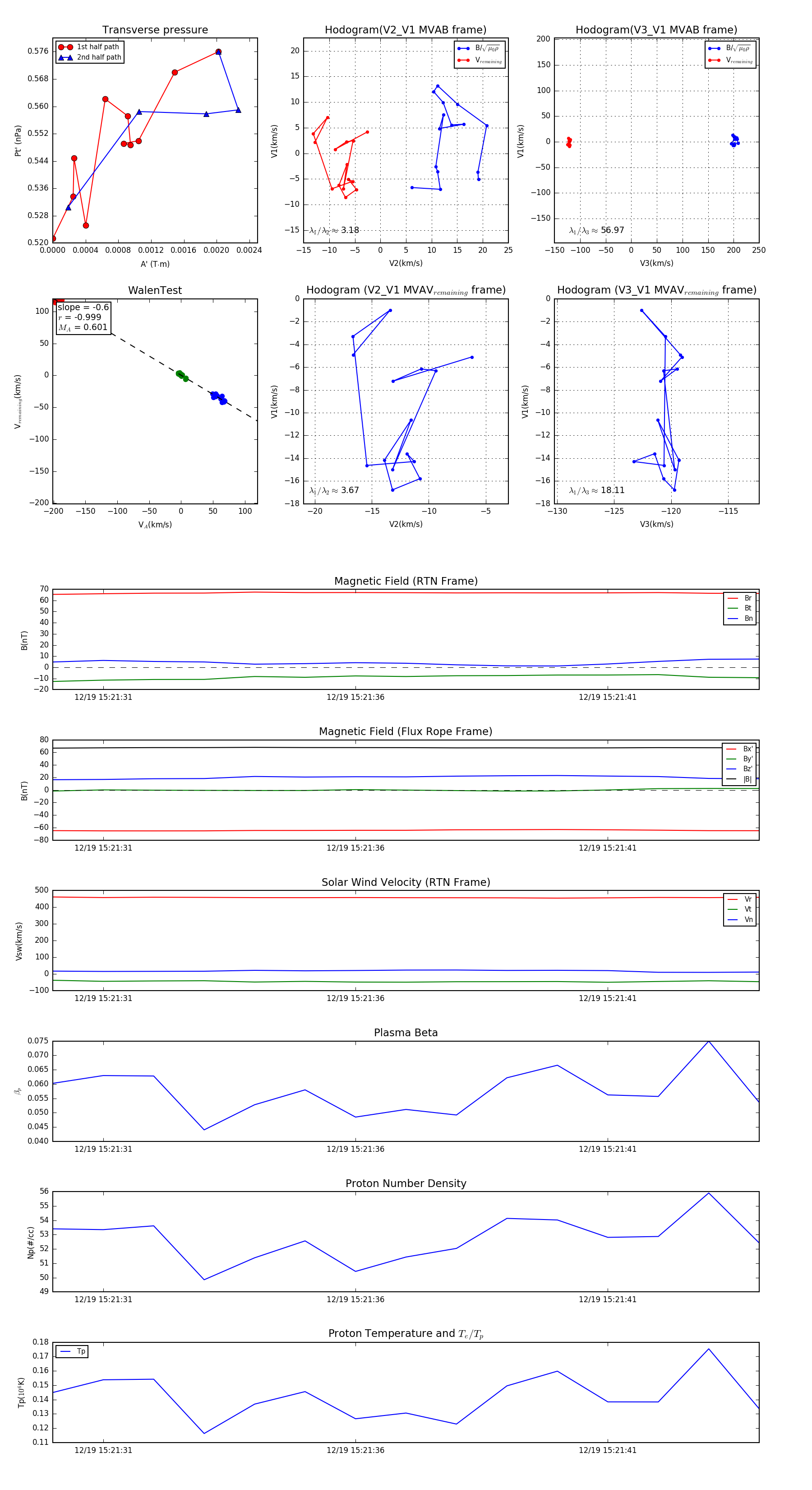
Flux Rope in 2024

Flux Rope Event 2024-12-19 15:21:30 ~ 2024-12-19 15:21:44 (15 seconds)


plot