HOME   LIST
‹–   –›

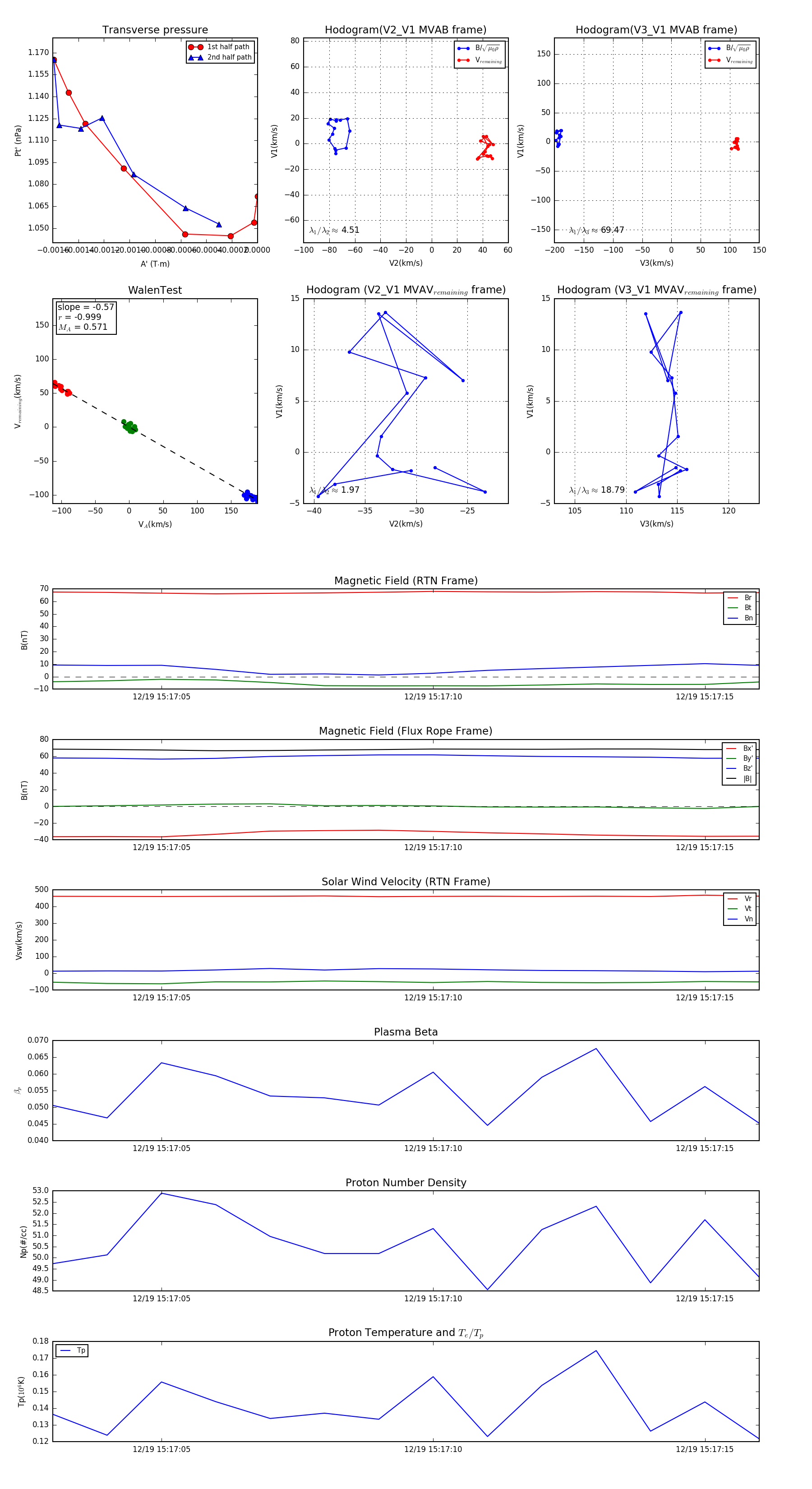
Flux Rope in 2024

Flux Rope Event 2024-12-19 15:17:03 ~ 2024-12-19 15:17:16 (14 seconds)


plot