HOME   LIST
‹–   –›

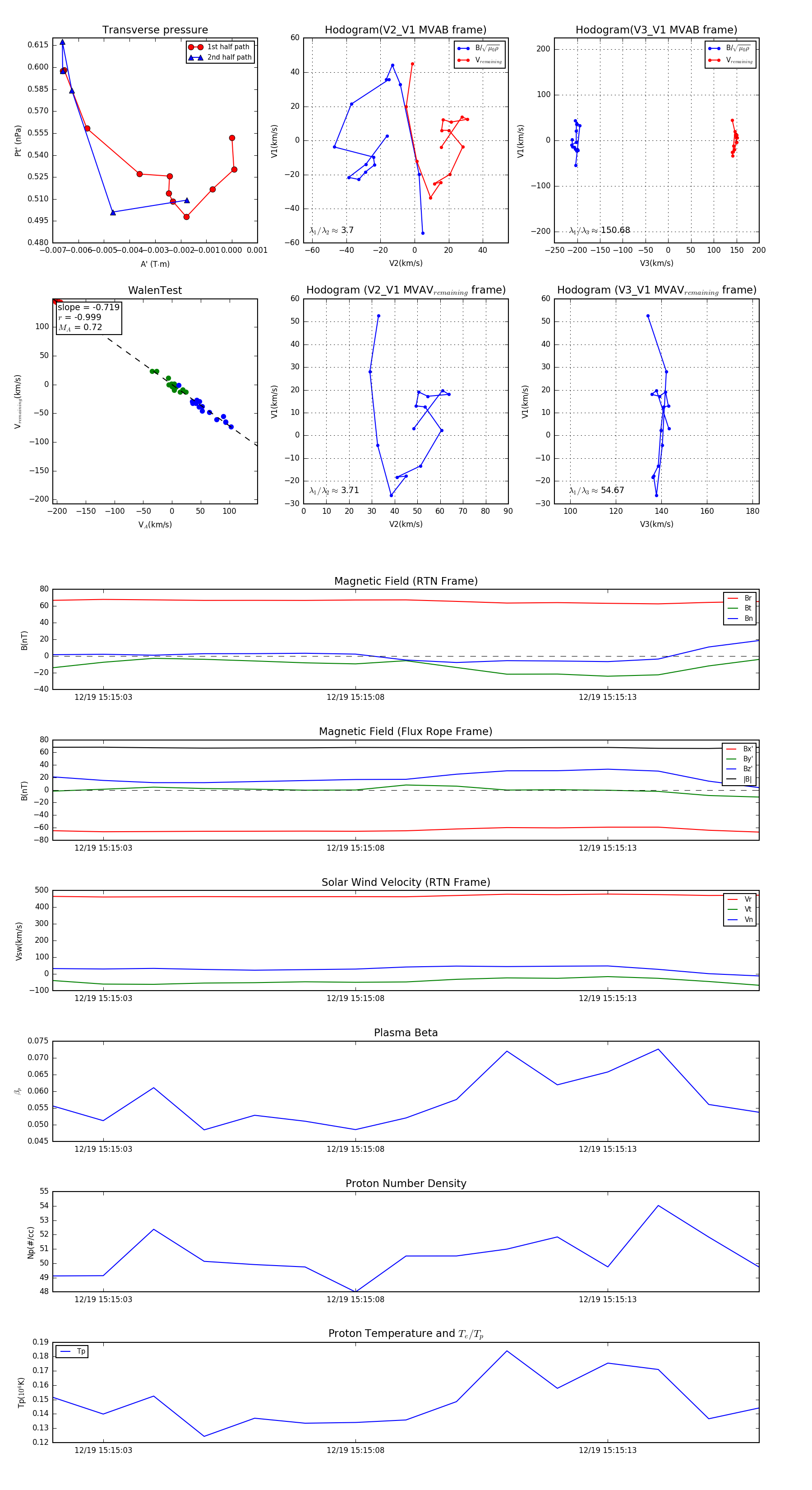
Flux Rope in 2024

Flux Rope Event 2024-12-19 15:15:02 ~ 2024-12-19 15:15:16 (15 seconds)


plot