HOME   LIST
‹–   –›

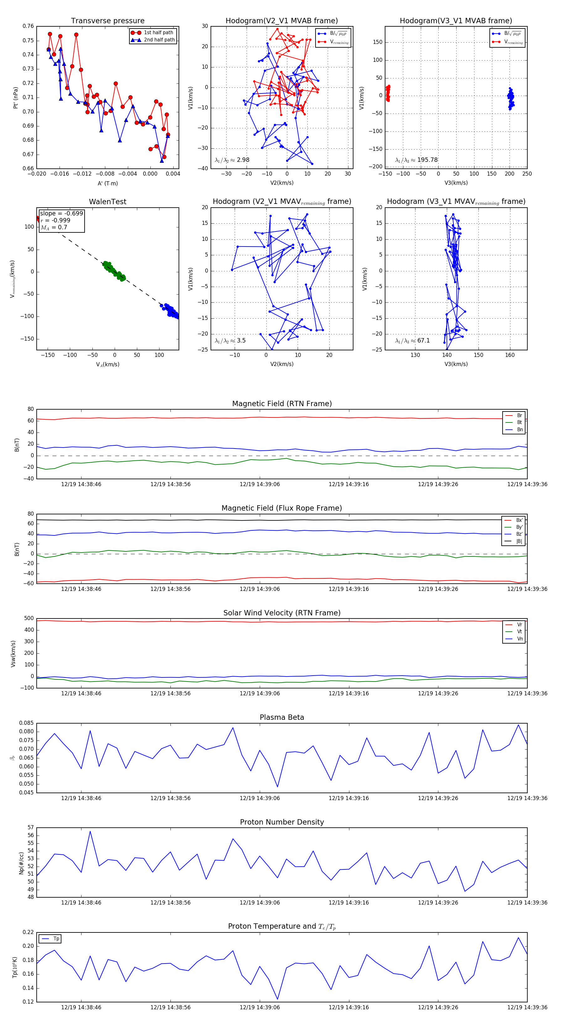
Flux Rope in 2024

Flux Rope Event 2024-12-19 14:38:41 ~ 2024-12-19 14:39:36 (56 seconds)


plot