HOME   LIST
‹–   –›

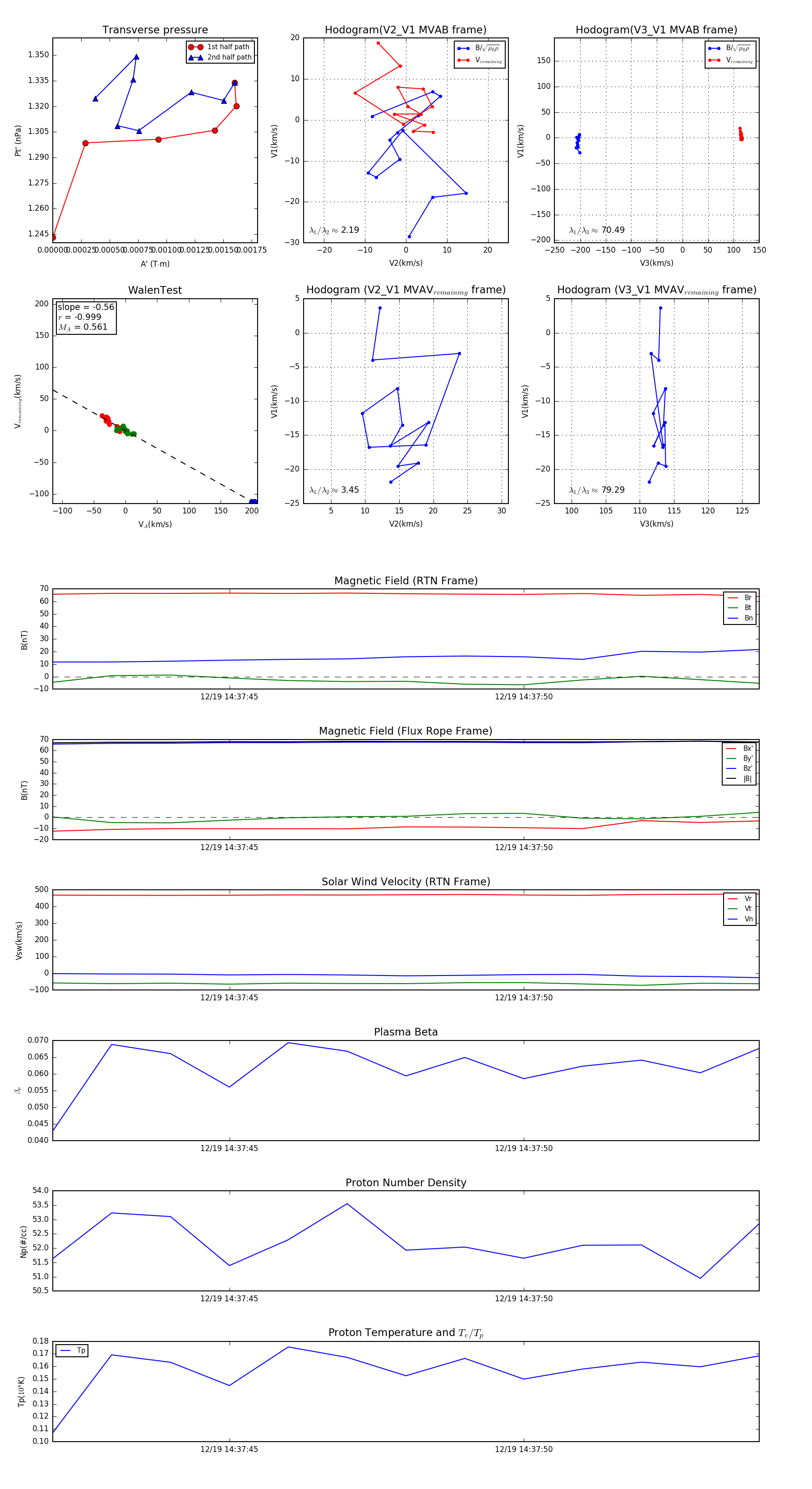
Flux Rope in 2024

Flux Rope Event 2024-12-19 14:37:42 ~ 2024-12-19 14:37:54 (13 seconds)


plot