HOME   LIST
‹–   –›

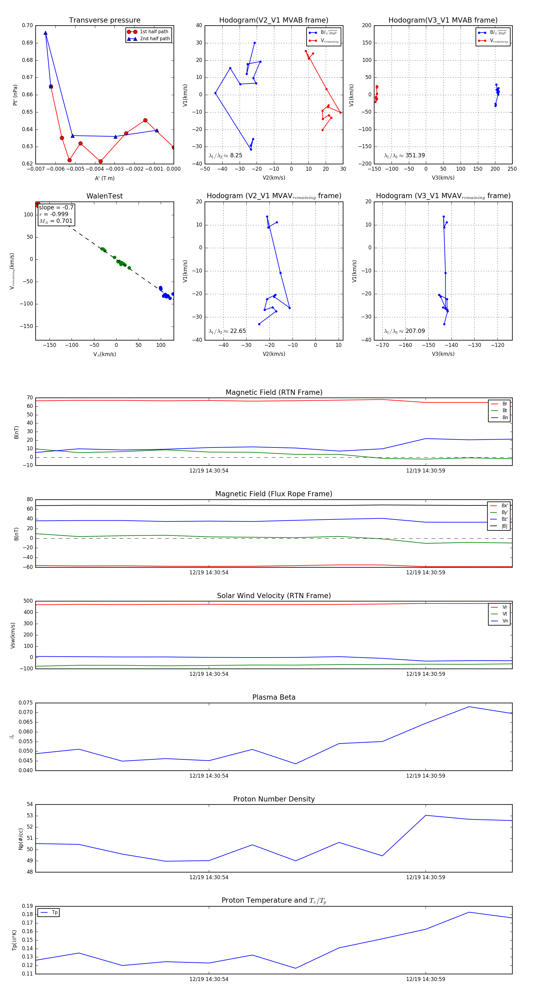
Flux Rope in 2024

Flux Rope Event 2024-12-19 14:30:50 ~ 2024-12-19 14:31:01 (12 seconds)


plot