HOME   LIST
‹–   –›

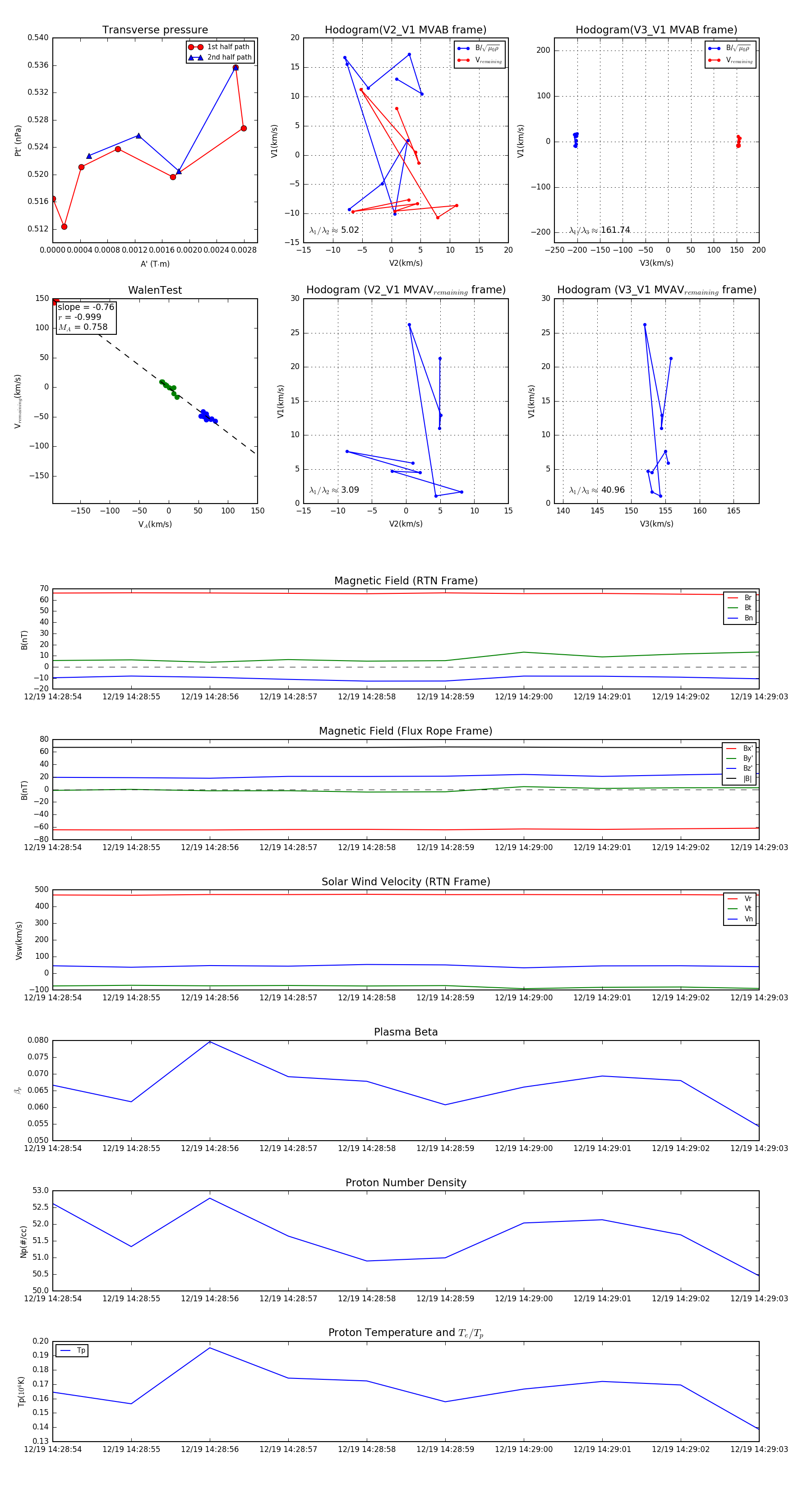
Flux Rope in 2024

Flux Rope Event 2024-12-19 14:28:54 ~ 2024-12-19 14:29:03 (10 seconds)


plot