HOME   LIST
‹–   –›

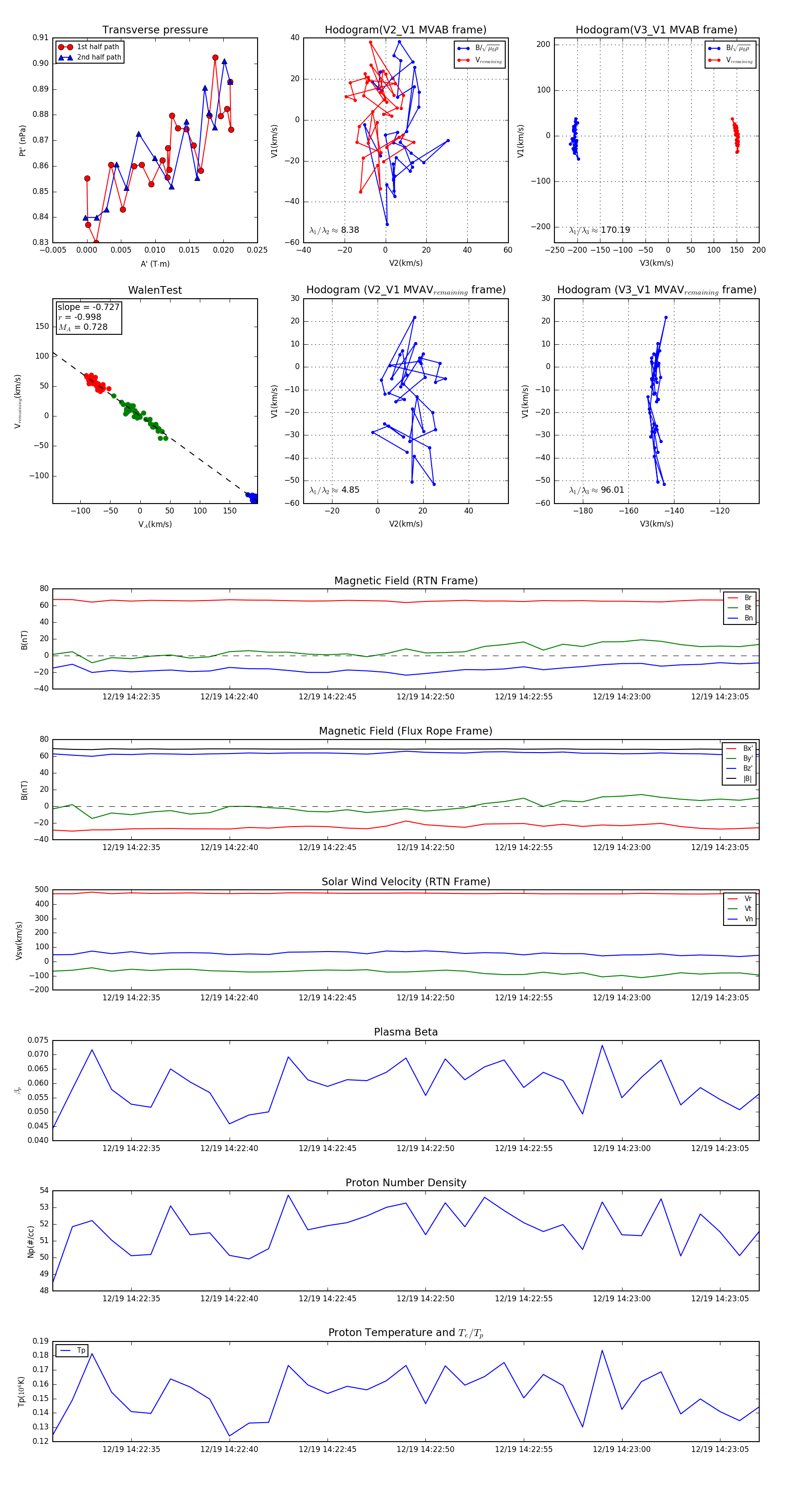
Flux Rope in 2024

Flux Rope Event 2024-12-19 14:22:31 ~ 2024-12-19 14:23:07 (37 seconds)


plot