HOME   LIST
‹–   –›

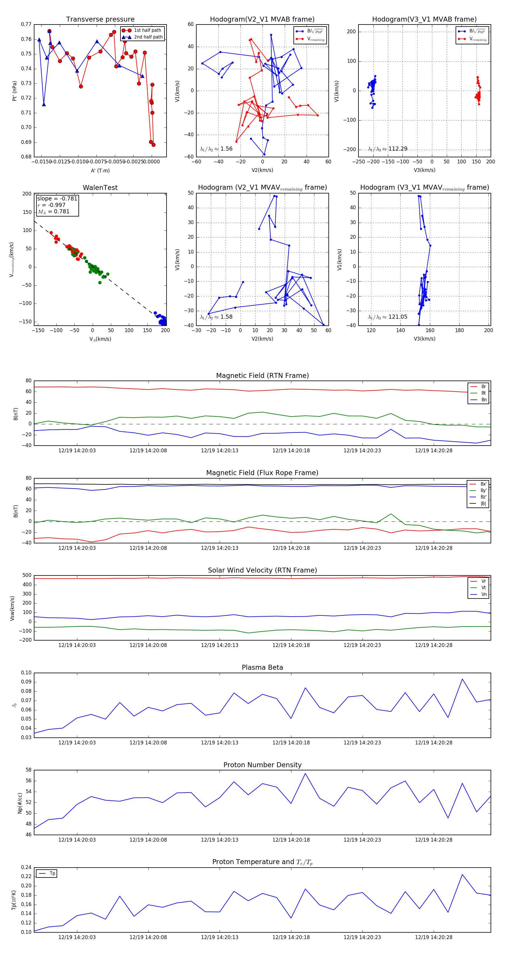
Flux Rope in 2024

Flux Rope Event 2024-12-19 14:20:00 ~ 2024-12-19 14:20:32 (33 seconds)


plot