HOME   LIST
‹–   –›

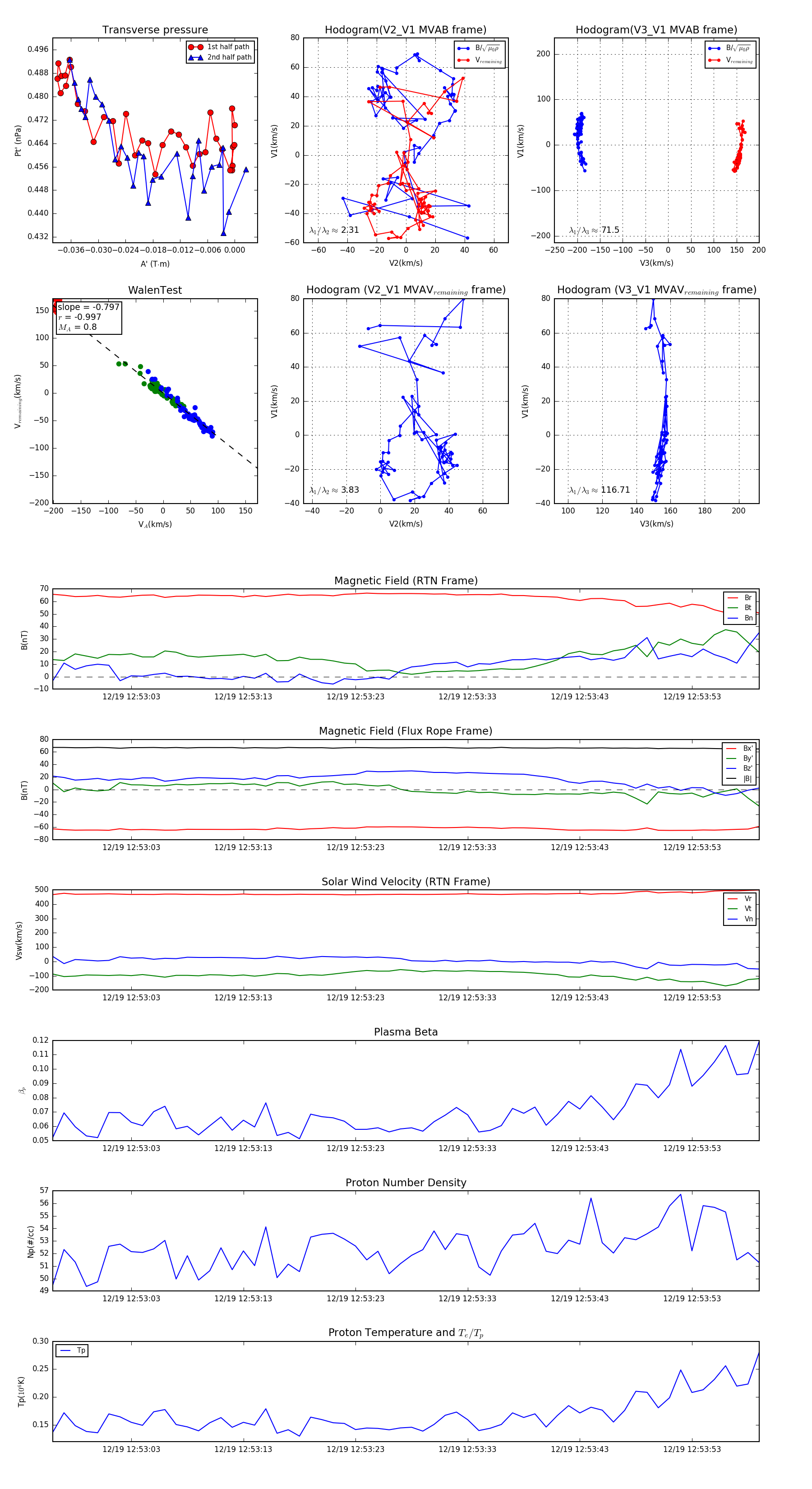
Flux Rope in 2024

Flux Rope Event 2024-12-19 12:52:56 ~ 2024-12-19 12:53:59 (64 seconds)


plot