HOME   LIST
‹–   –›

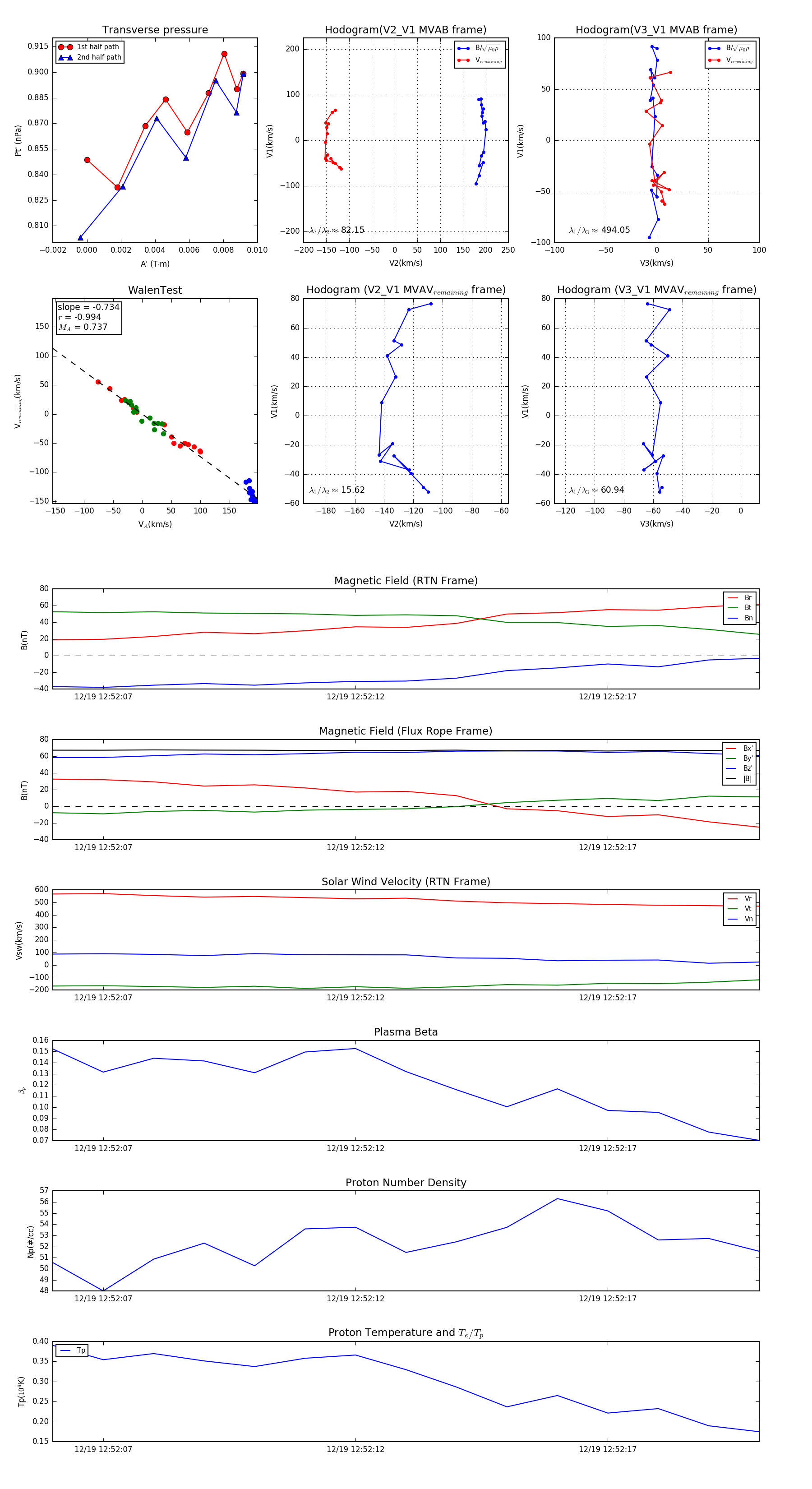
Flux Rope in 2024

Flux Rope Event 2024-12-19 12:52:06 ~ 2024-12-19 12:52:20 (15 seconds)


plot