HOME   LIST
‹–   –›

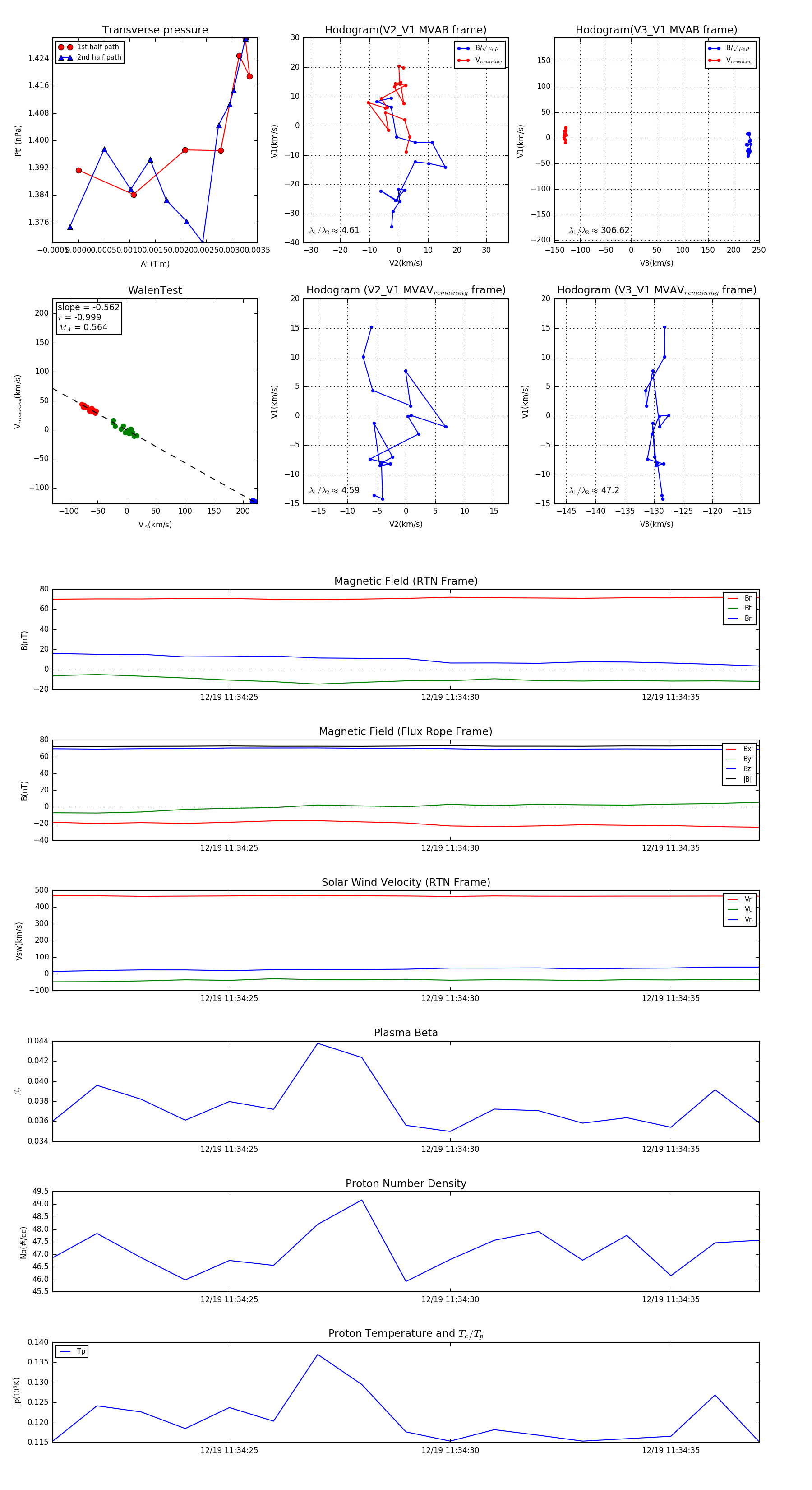
Flux Rope in 2024

Flux Rope Event 2024-12-19 11:34:21 ~ 2024-12-19 11:34:37 (17 seconds)


plot