HOME   LIST
‹–   –›

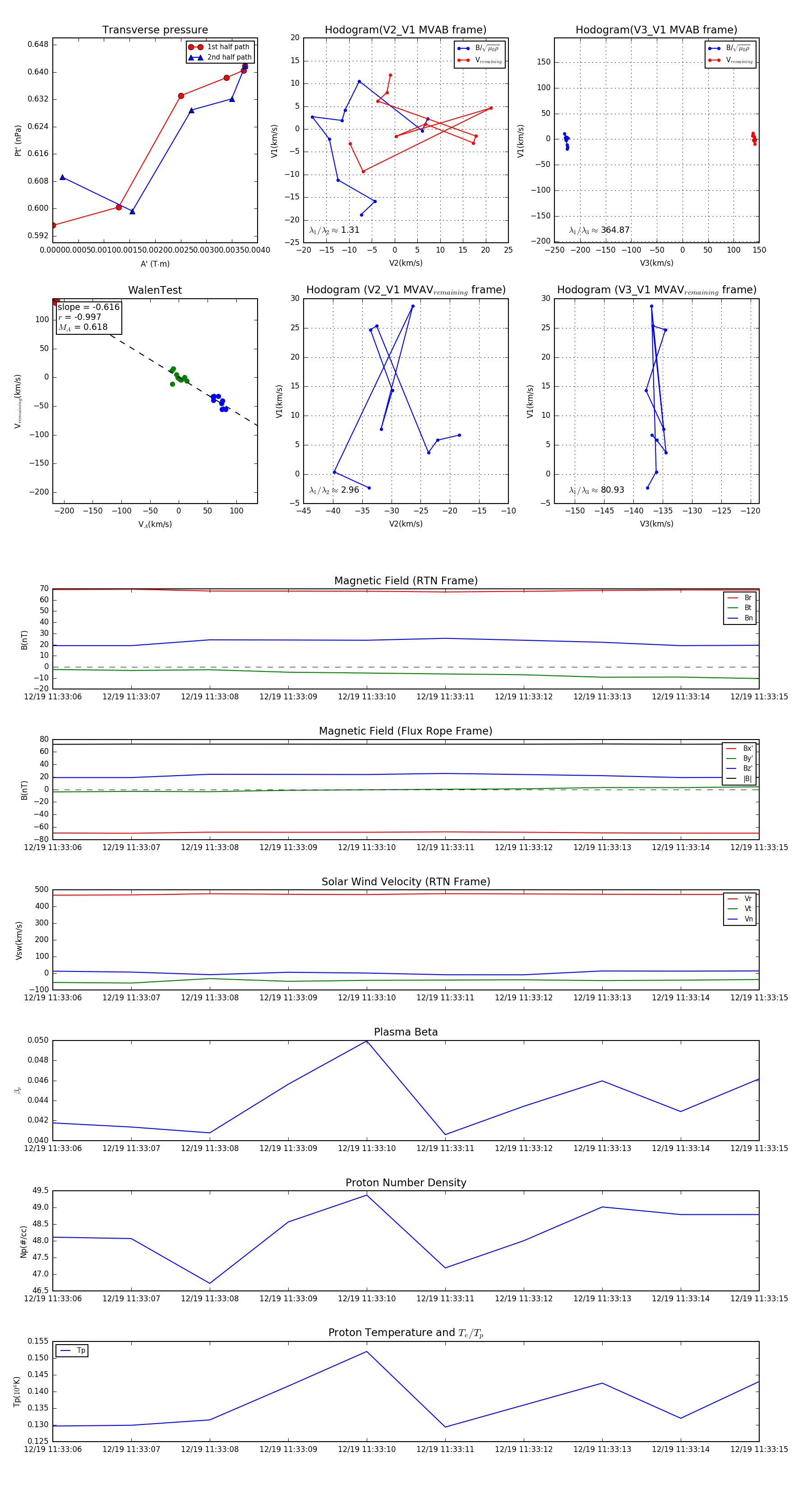
Flux Rope in 2024

Flux Rope Event 2024-12-19 11:33:06 ~ 2024-12-19 11:33:15 (10 seconds)


plot