HOME   LIST
‹–   –›

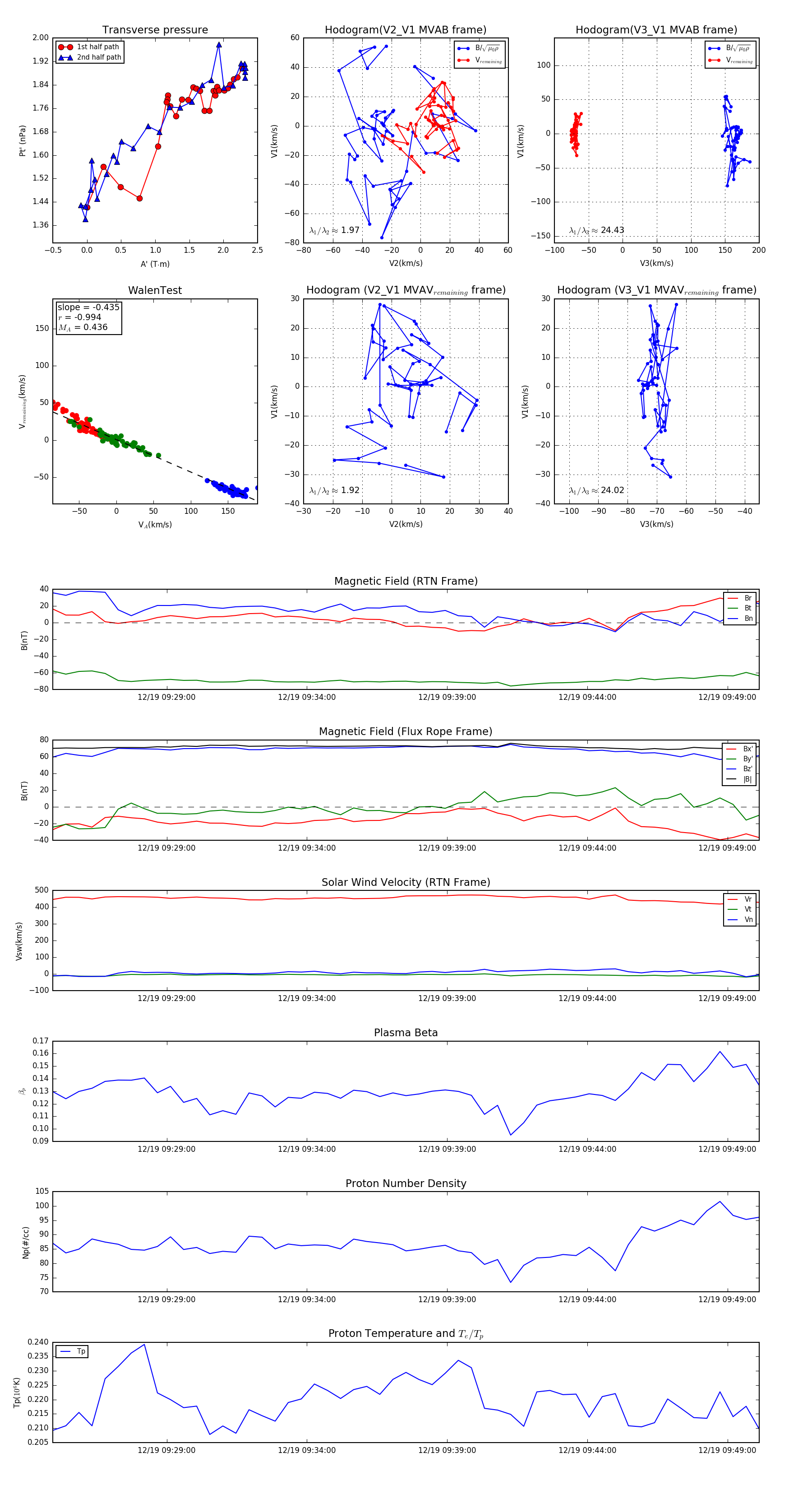
Flux Rope in 2024

Flux Rope Event 2024-12-19 09:24:56 ~ 2024-12-19 09:50:08 (1513 seconds)


plot