HOME   LIST
‹–   –›

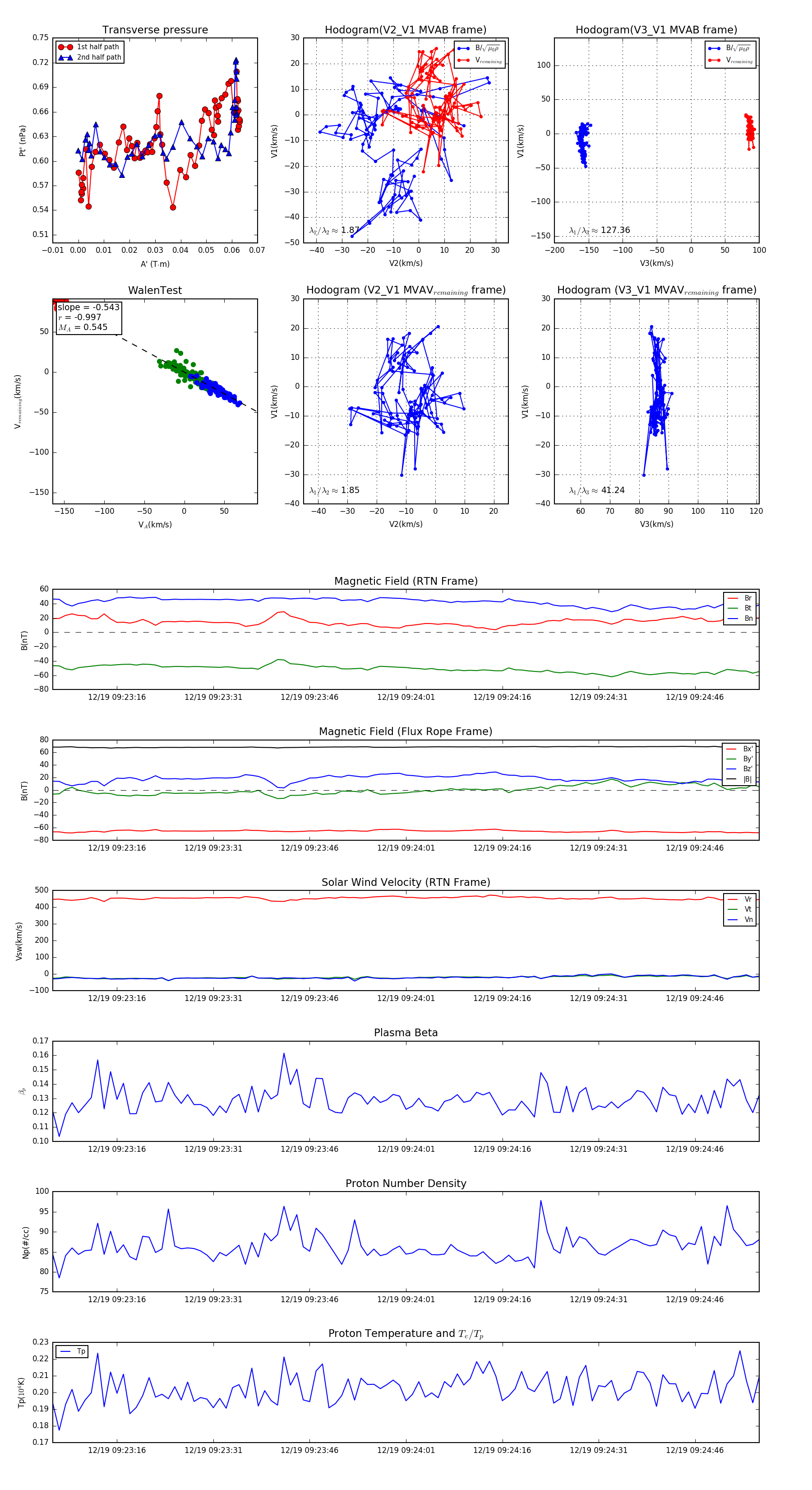
Flux Rope in 2024

Flux Rope Event 2024-12-19 09:23:06 ~ 2024-12-19 09:24:56 (111 seconds)


plot