HOME   LIST
‹–   –›

Flux Rope in 2024

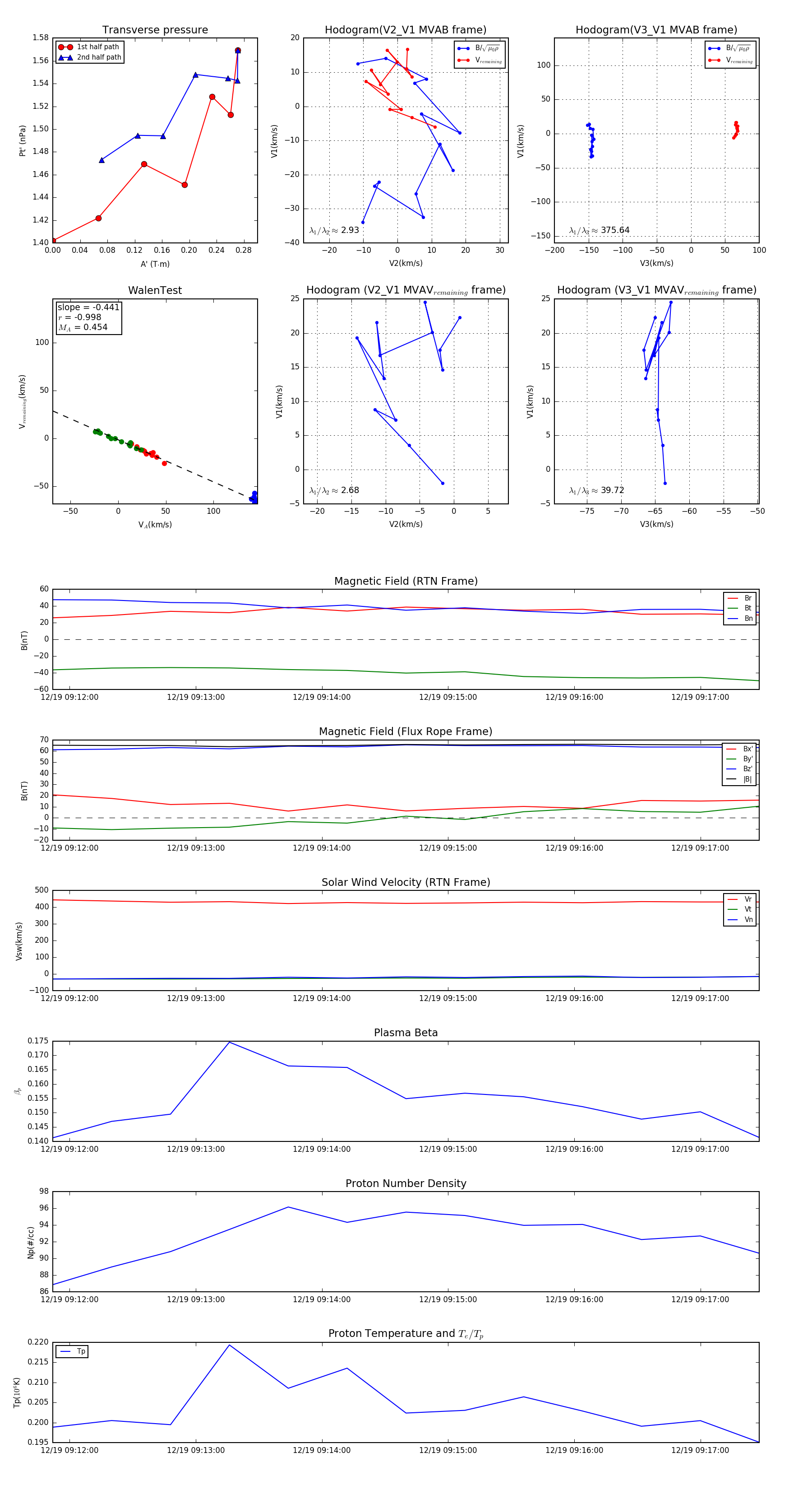
Flux Rope Event 2024-12-19 09:11:52 ~ 2024-12-19 09:17:28 (337 seconds)


plot