HOME   LIST
‹–   –›

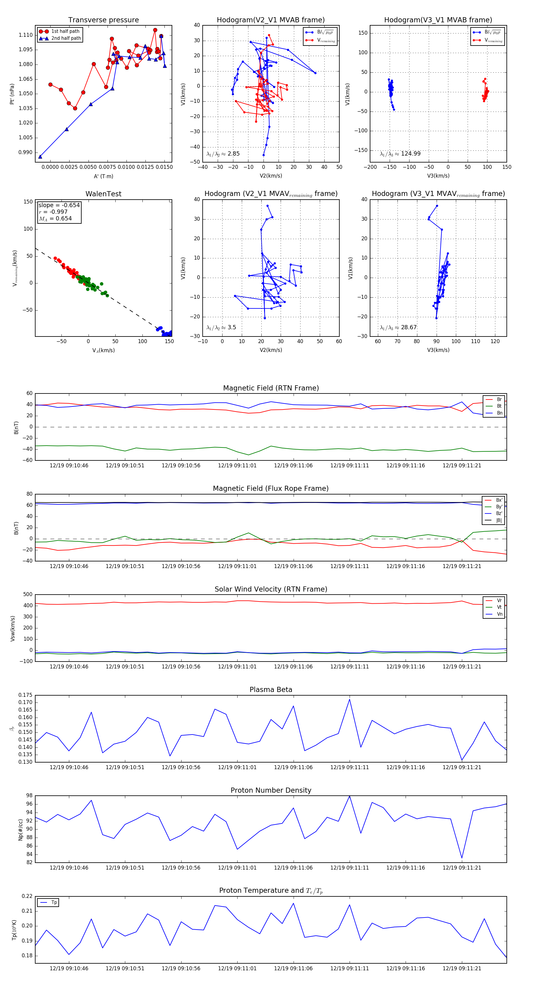
Flux Rope in 2024

Flux Rope Event 2024-12-19 09:10:43 ~ 2024-12-19 09:11:25 (43 seconds)


plot