HOME   LIST
‹–   –›

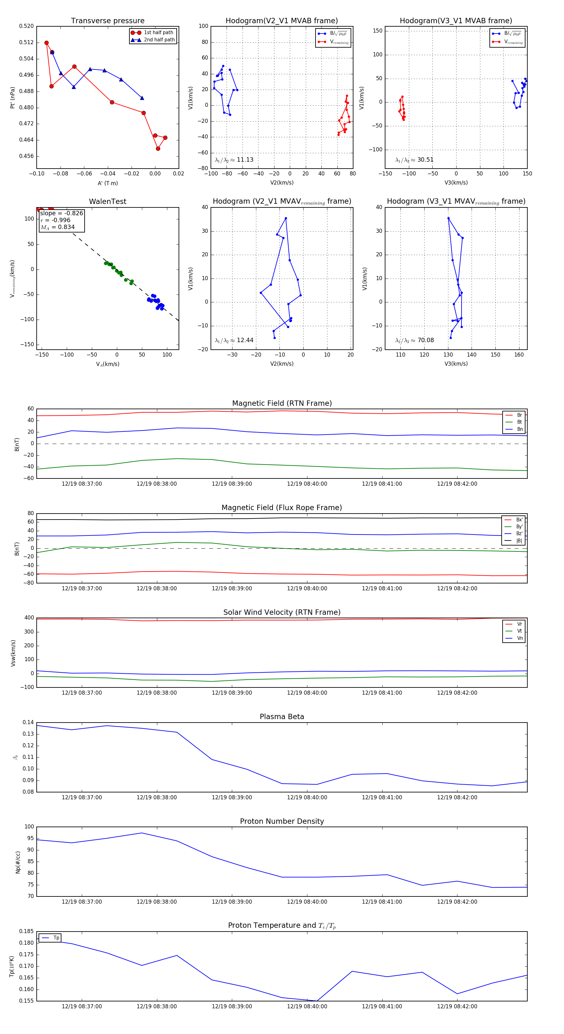
Flux Rope in 2024

Flux Rope Event 2024-12-19 08:36:24 ~ 2024-12-19 08:42:56 (393 seconds)


plot