HOME   LIST
‹–   –›

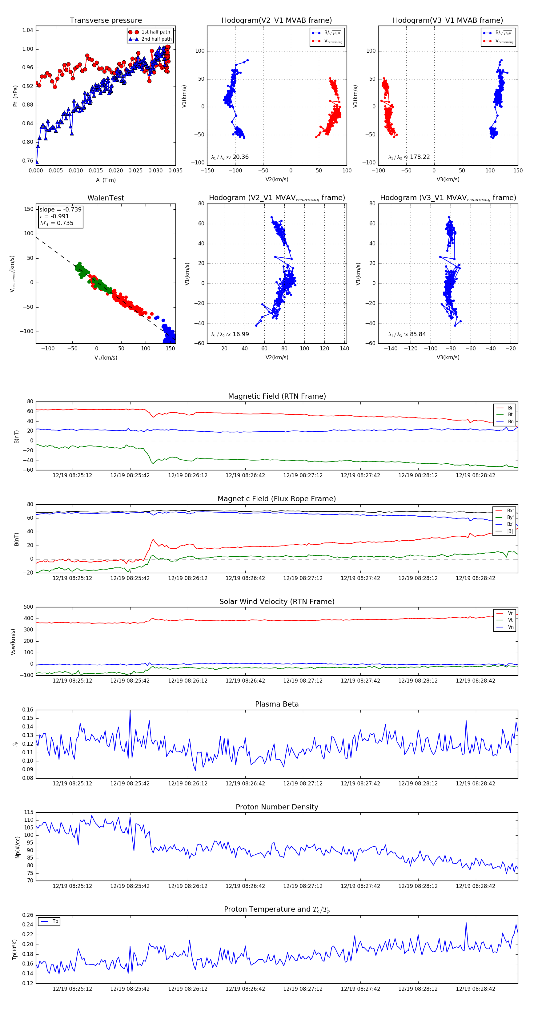
Flux Rope in 2024

Flux Rope Event 2024-12-19 08:24:53 ~ 2024-12-19 08:29:04 (252 seconds)


plot