HOME   LIST
‹–   –›

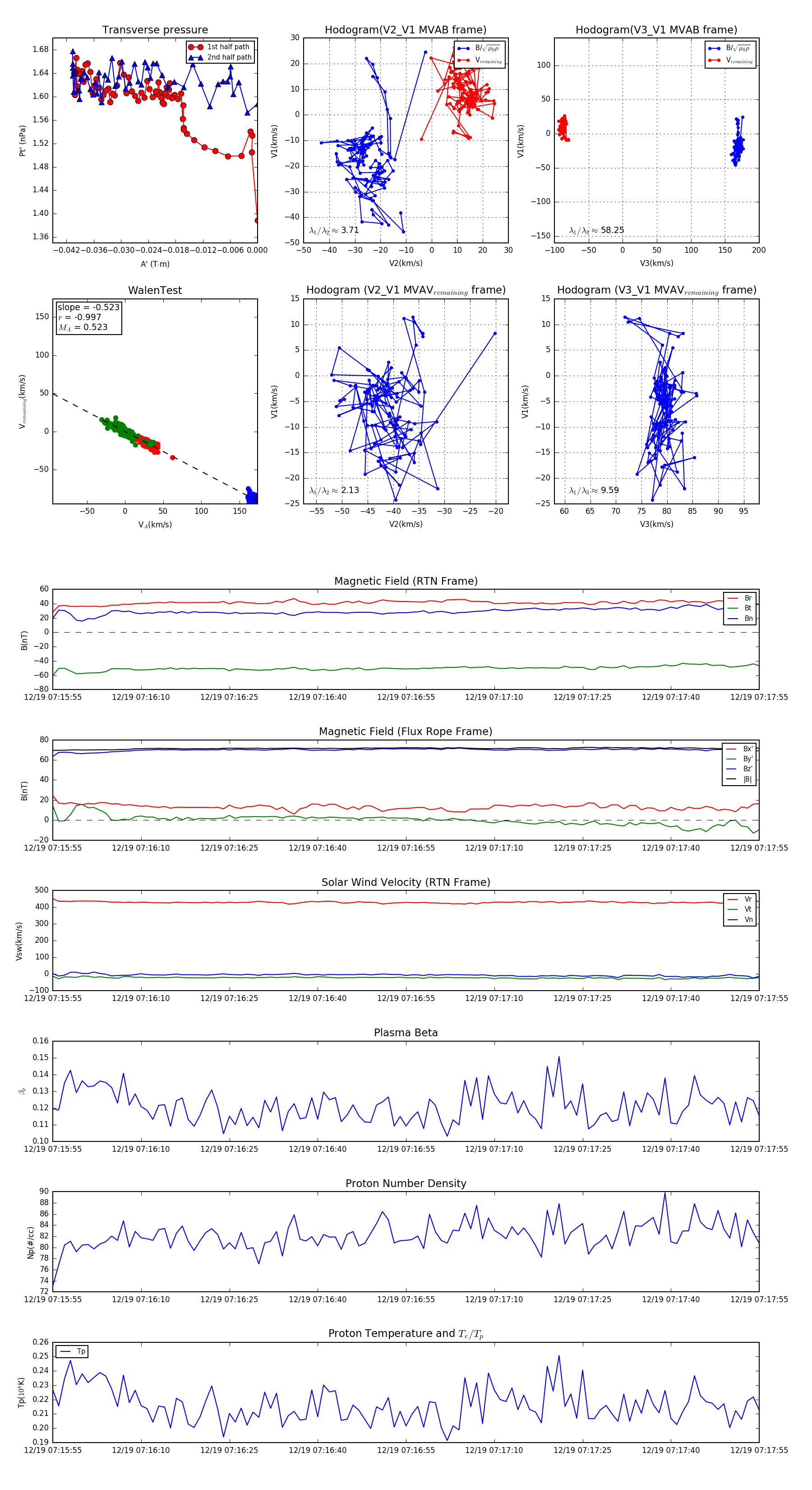
Flux Rope in 2024

Flux Rope Event 2024-12-19 07:15:55 ~ 2024-12-19 07:17:55 (121 seconds)


plot