HOME   LIST
‹–   –›

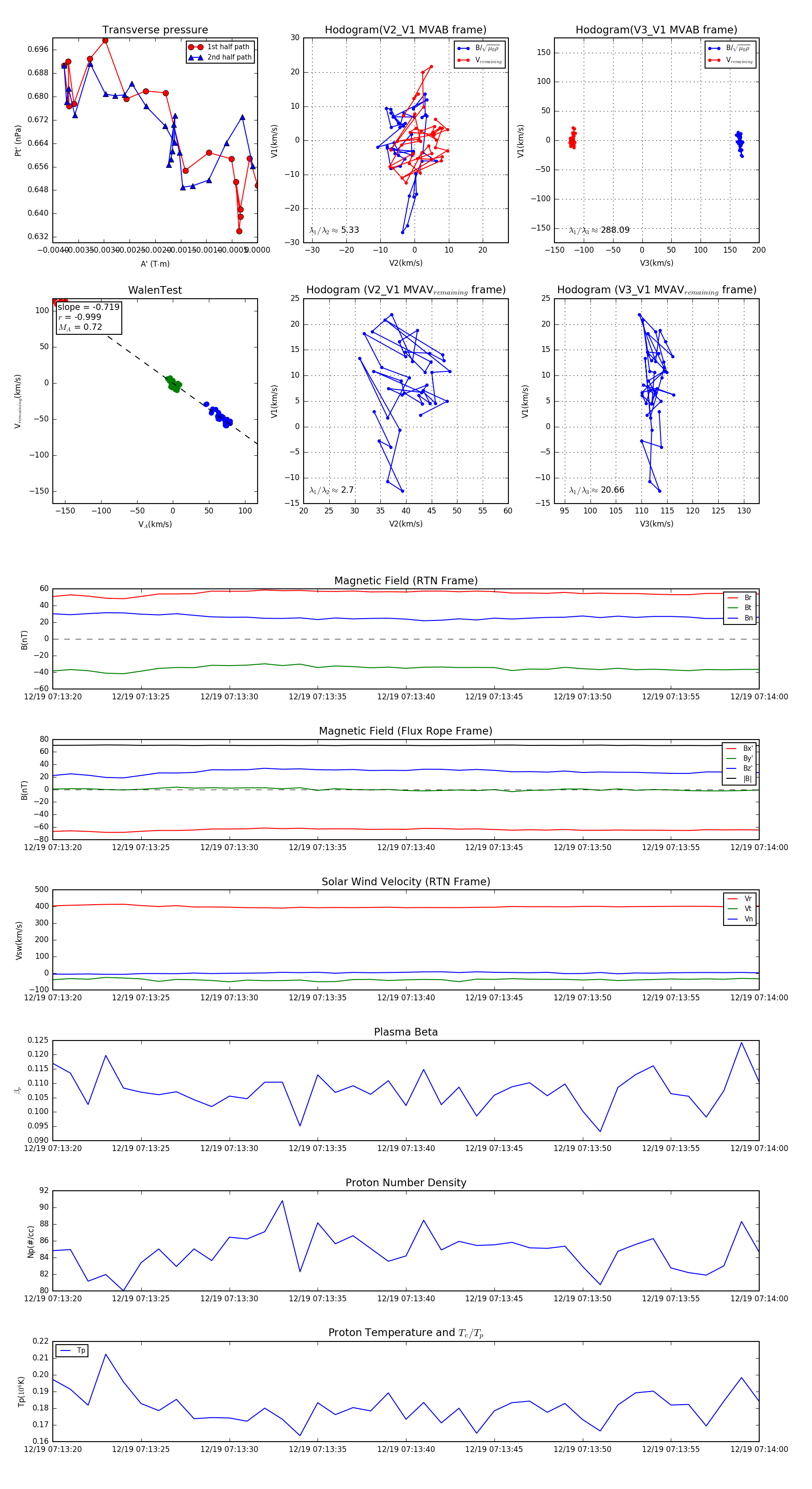
Flux Rope in 2024

Flux Rope Event 2024-12-19 07:13:20 ~ 2024-12-19 07:14:00 (41 seconds)


plot