HOME   LIST
‹–   –›

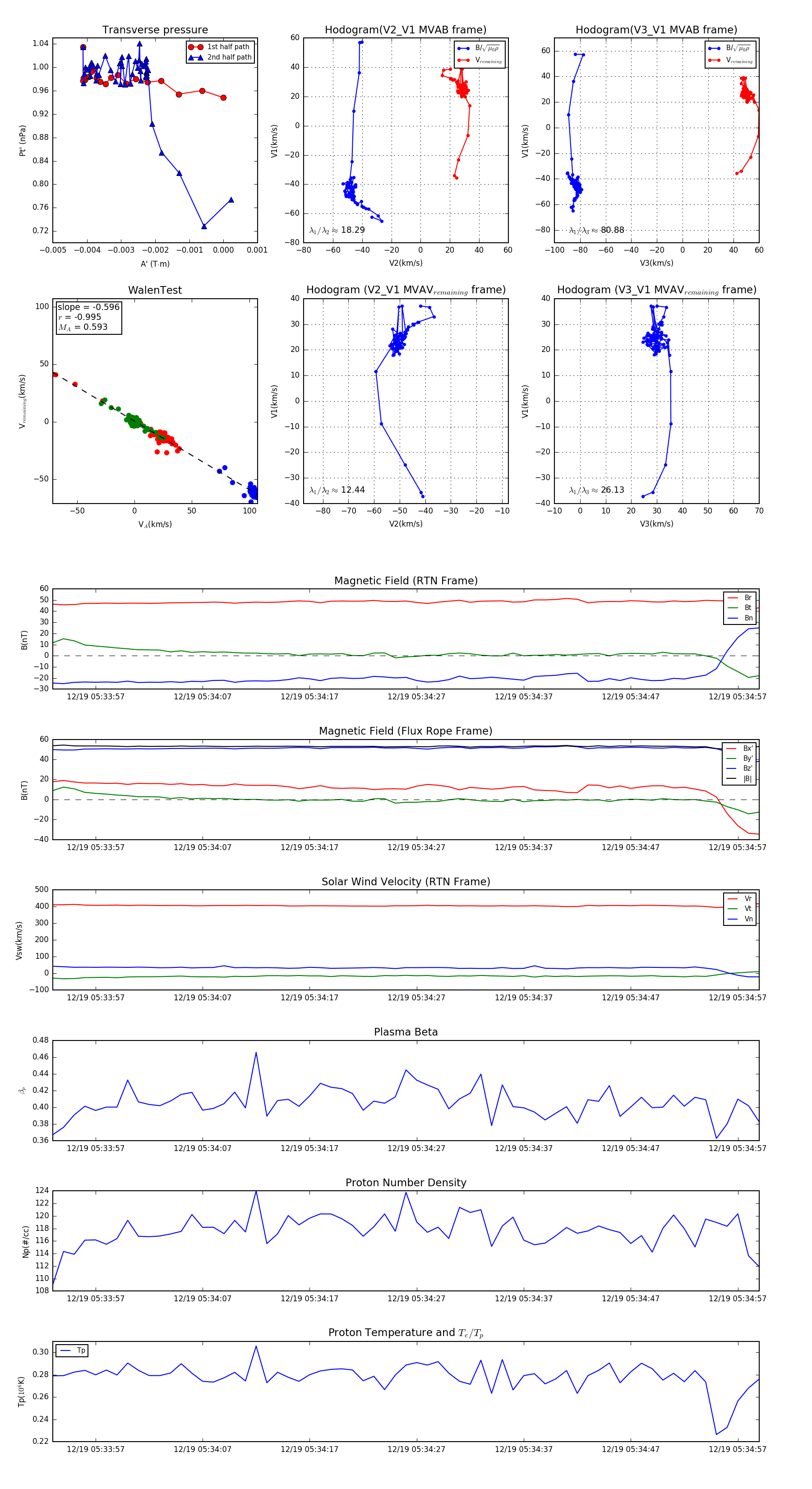
Flux Rope in 2024

Flux Rope Event 2024-12-19 05:33:53 ~ 2024-12-19 05:34:59 (67 seconds)


plot