HOME   LIST
‹–   –›

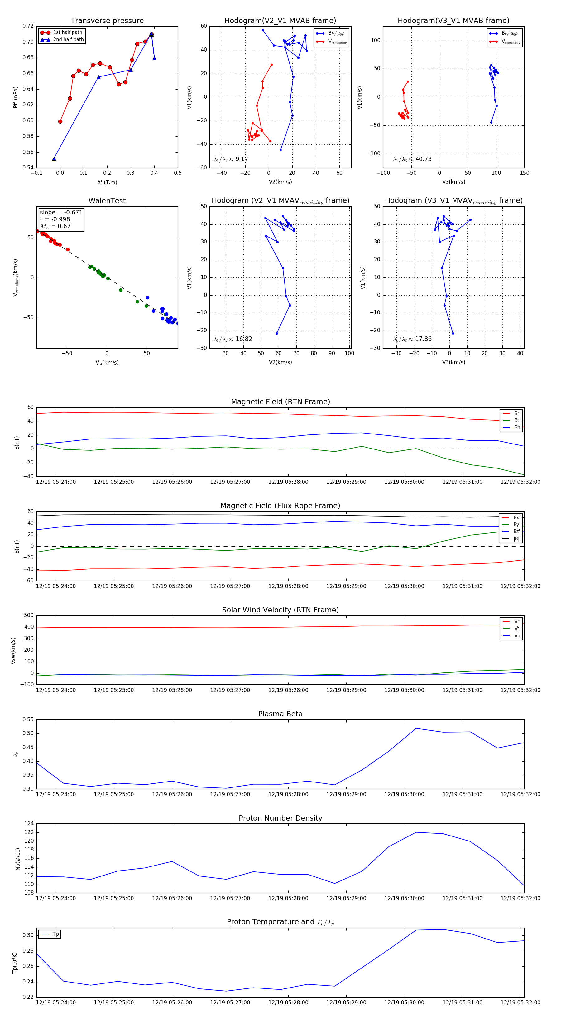
Flux Rope in 2024

Flux Rope Event 2024-12-19 05:23:40 ~ 2024-12-19 05:32:04 (505 seconds)


plot