HOME   LIST
‹–   –›

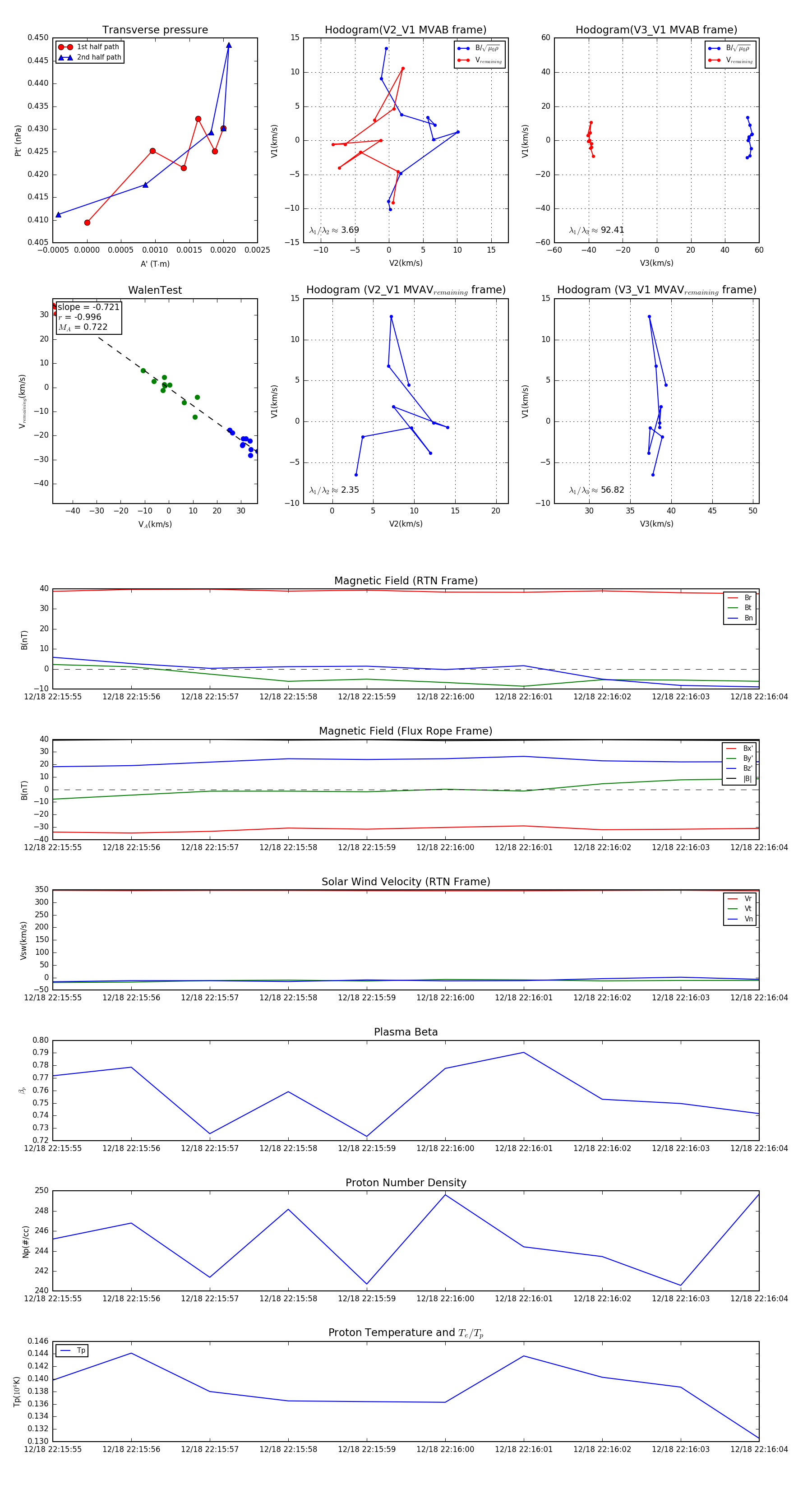
Flux Rope in 2024

Flux Rope Event 2024-12-18 22:15:55 ~ 2024-12-18 22:16:04 (10 seconds)


plot