HOME   LIST
‹–   –›

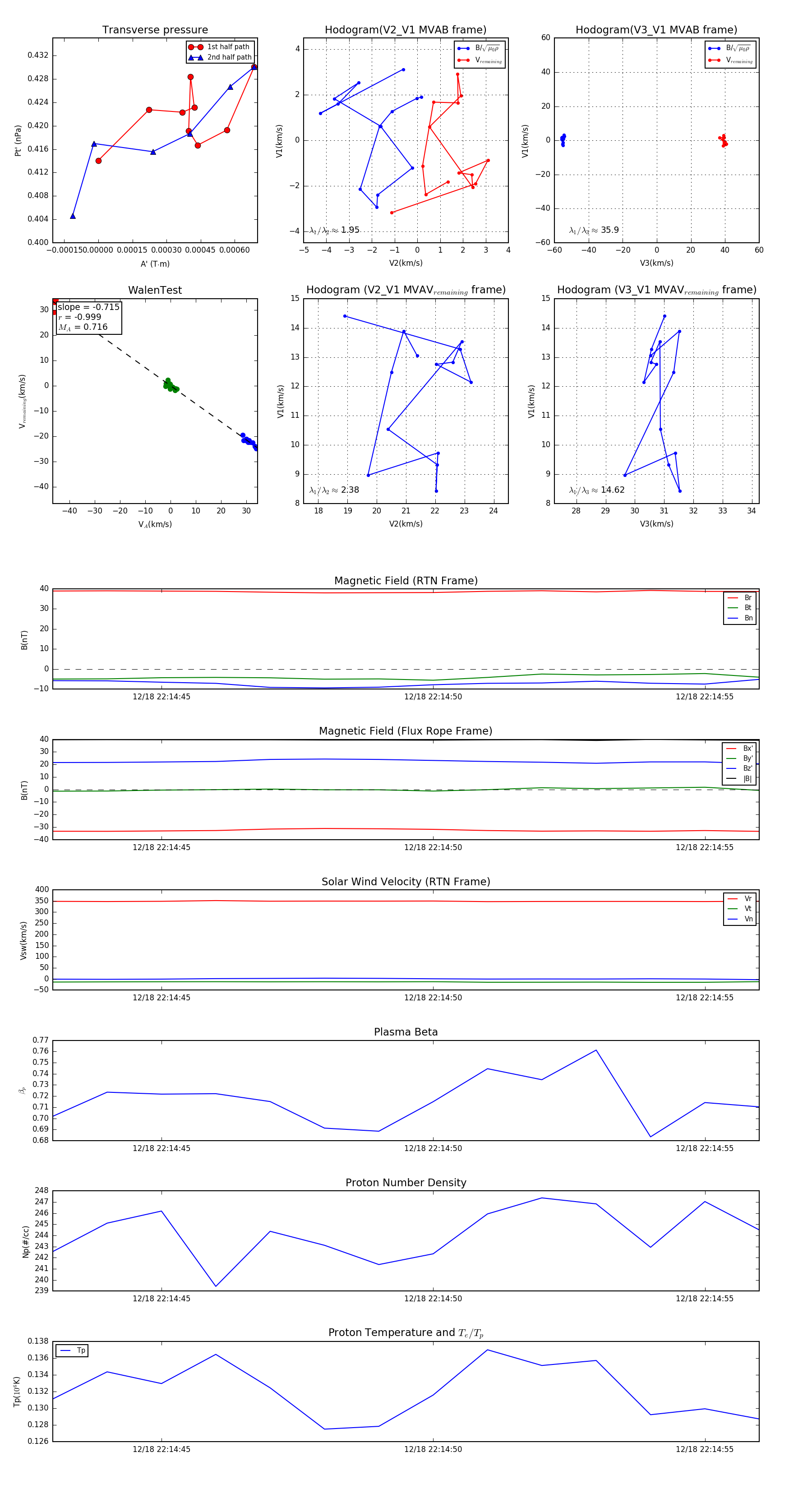
Flux Rope in 2024

Flux Rope Event 2024-12-18 22:14:43 ~ 2024-12-18 22:14:56 (14 seconds)


plot