HOME   LIST
‹–   –›

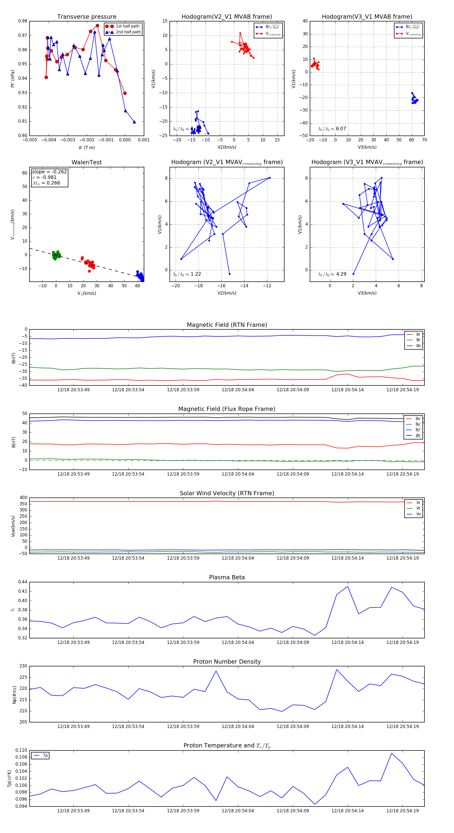
Flux Rope in 2024

Flux Rope Event 2024-12-18 20:53:45 ~ 2024-12-18 20:54:21 (37 seconds)


plot